HOME   LIST
‹–   –›

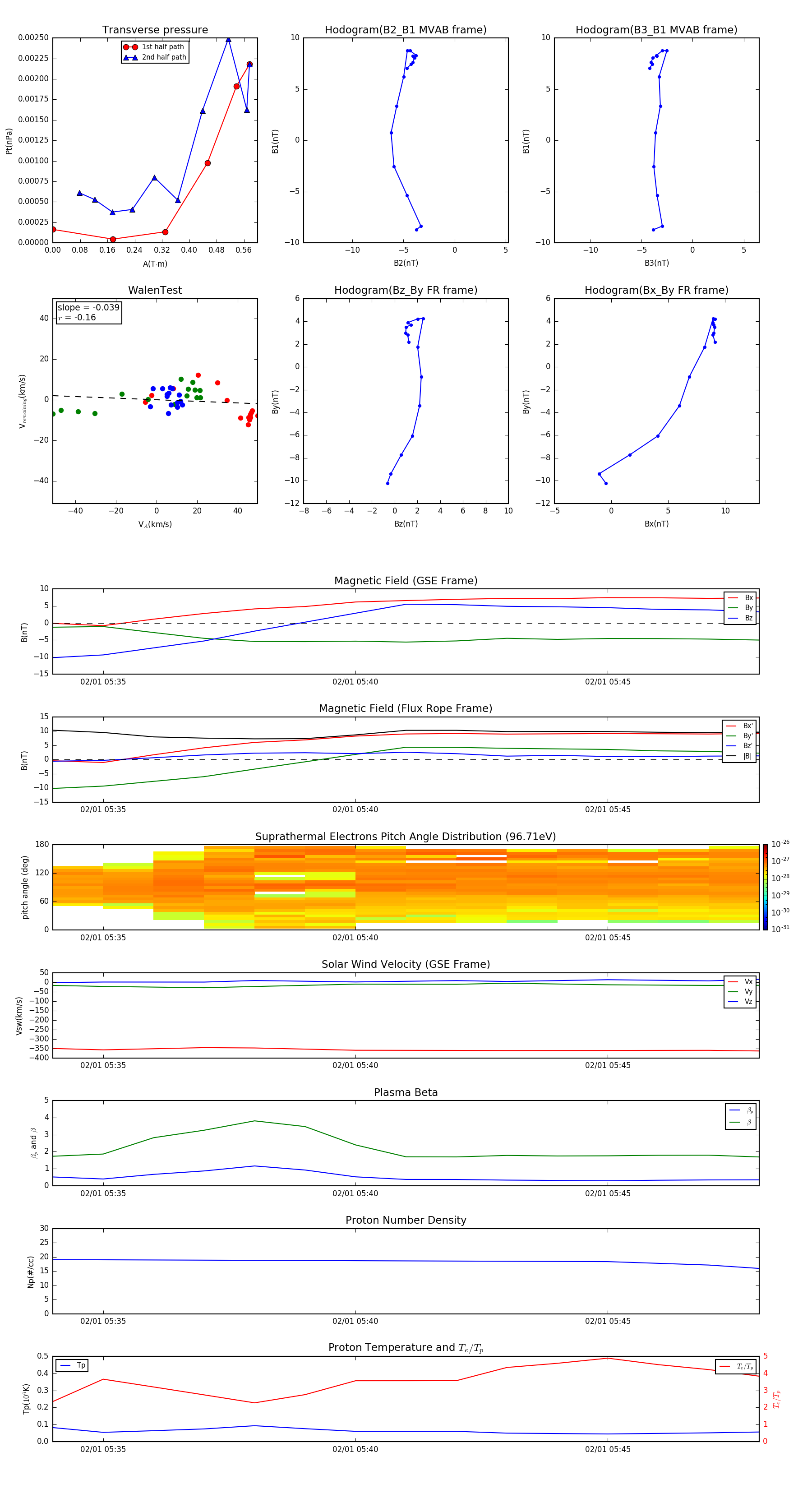
Flux Rope in 2011

Flux Rope Event 2011-02-01 05:34 ~ 2011-02-01 05:48 (15 minutes)


plot