HOME   LIST
‹–   –›

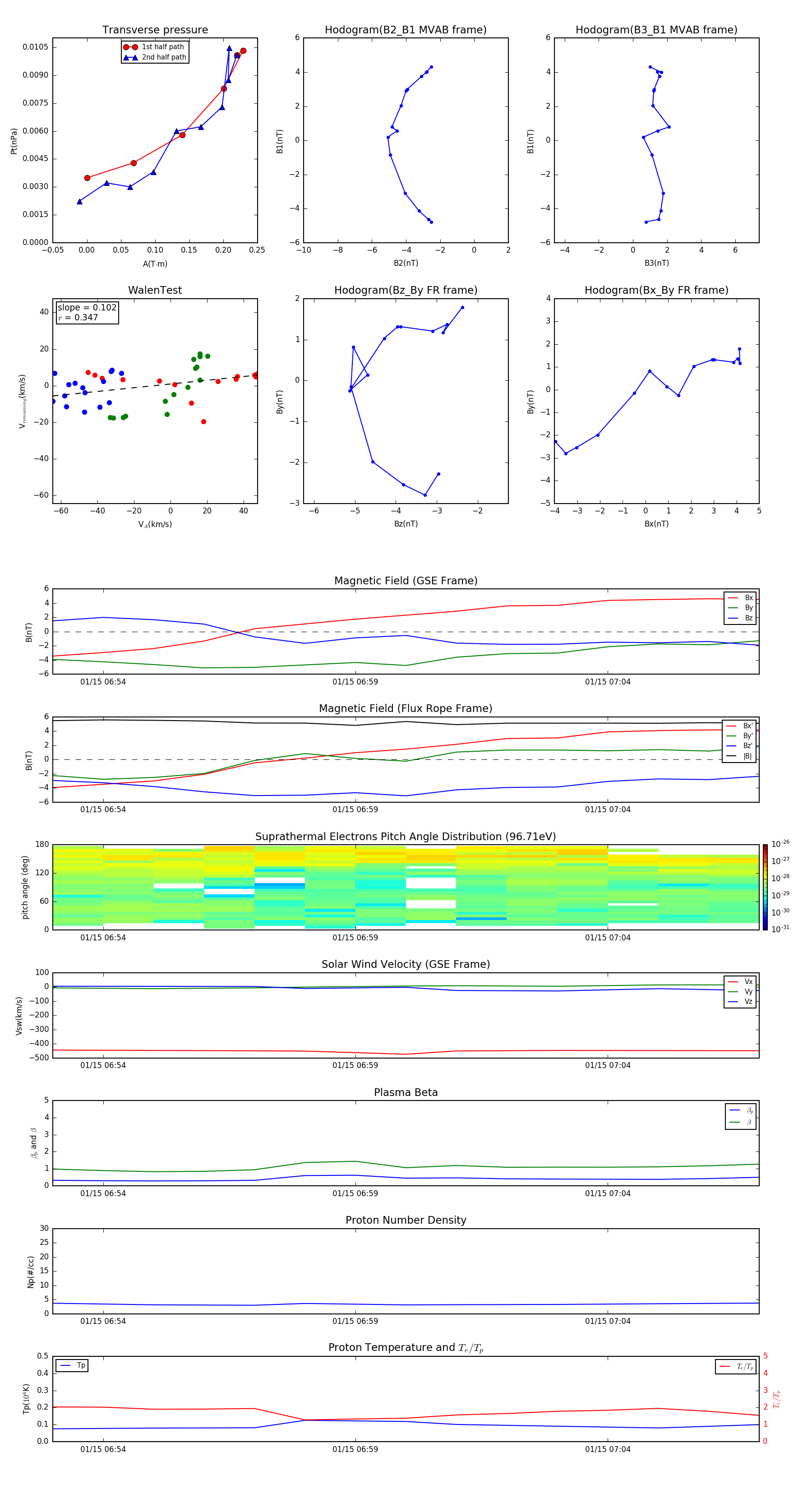
Flux Rope in 2011

Flux Rope Event 2011-01-15 06:53 ~ 2011-01-15 07:07 (15 minutes)


plot