HOME   LIST
‹–   –›

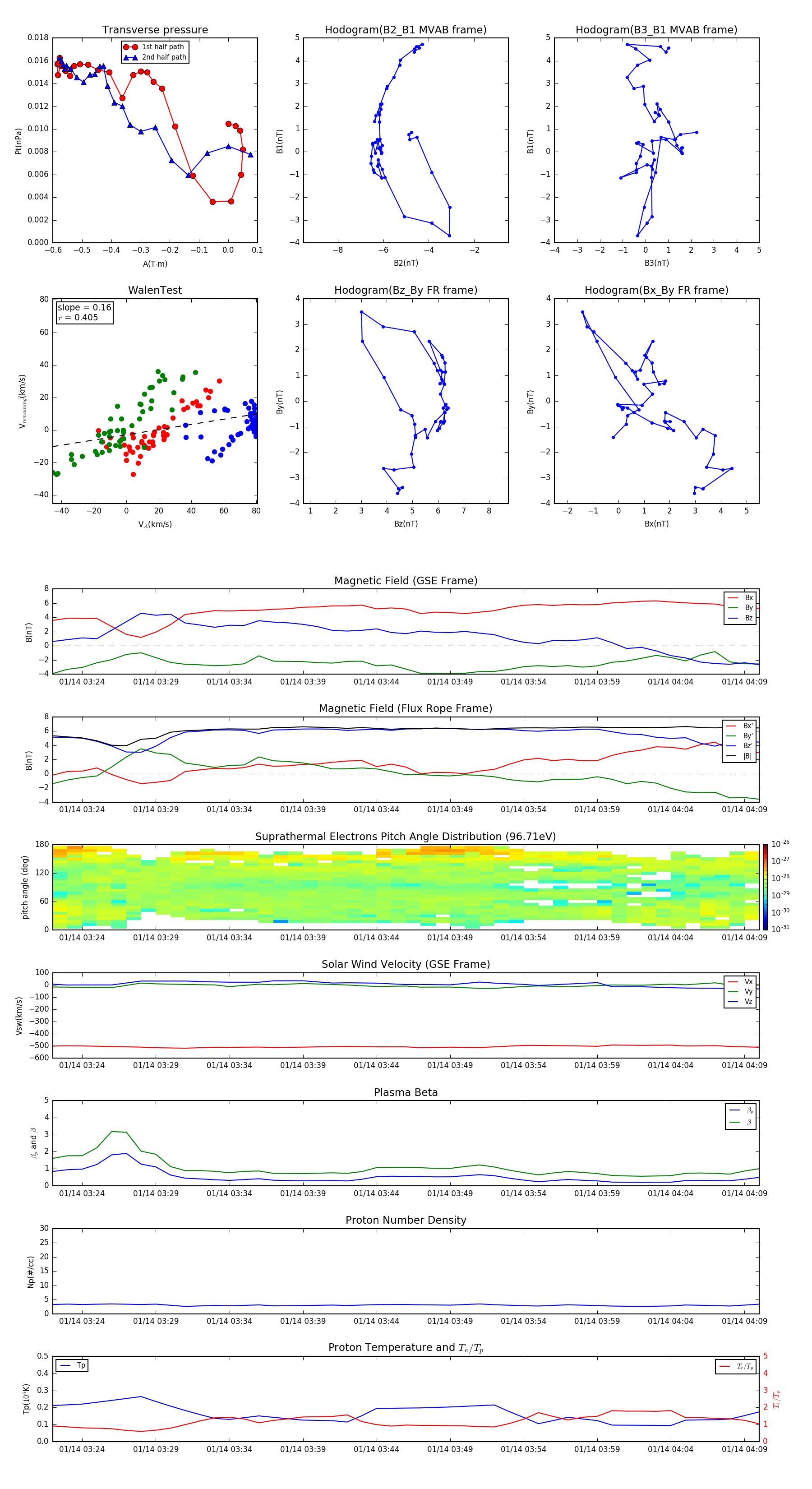
Flux Rope in 2011

Flux Rope Event 2011-01-14 03:22 ~ 2011-01-14 04:10 (49 minutes)


plot