HOME   LIST
‹–   –›

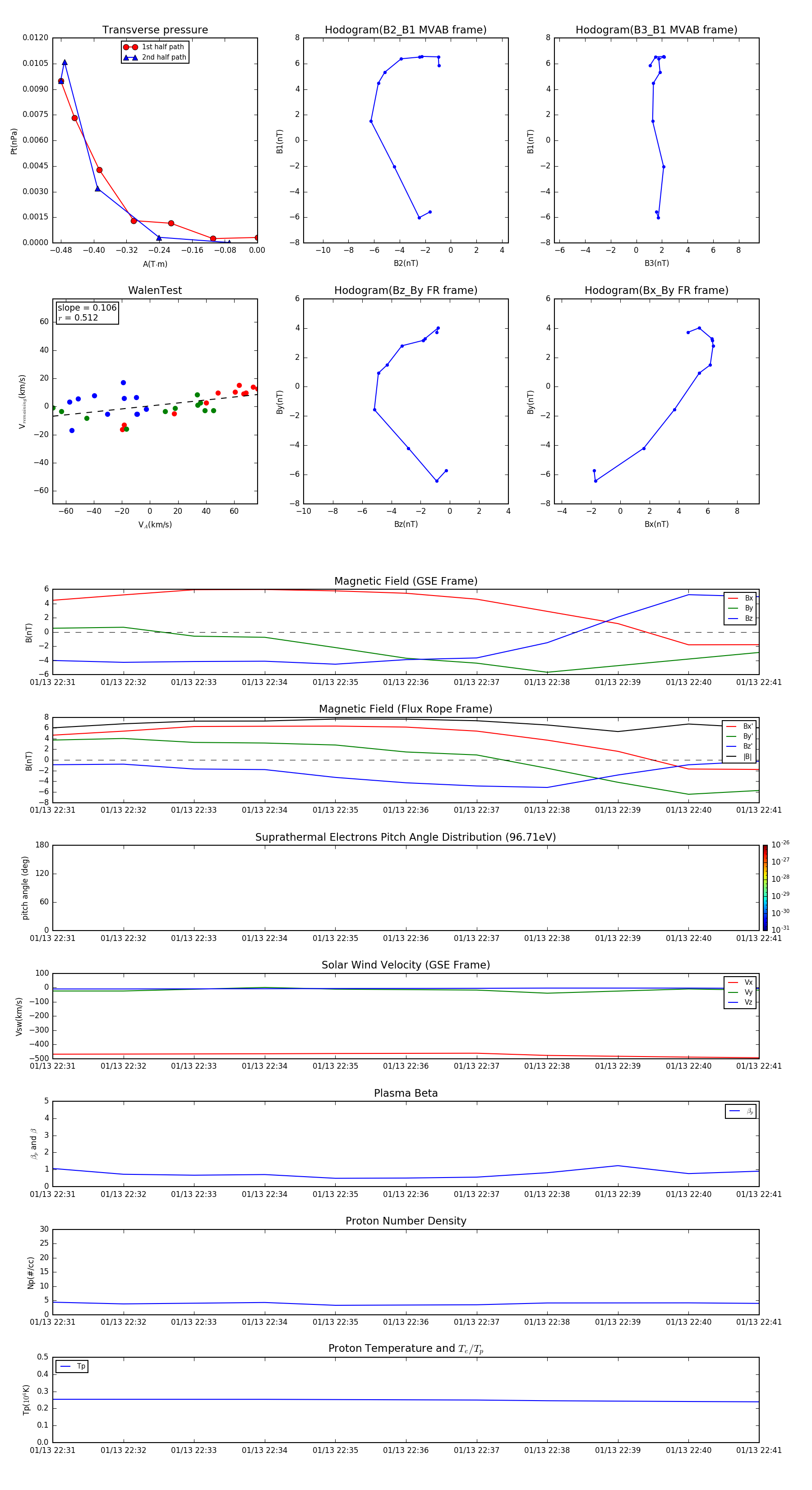
Flux Rope in 2011

Flux Rope Event 2011-01-13 22:31 ~ 2011-01-13 22:41 (11 minutes)


plot