HOME   LIST
‹–   –›

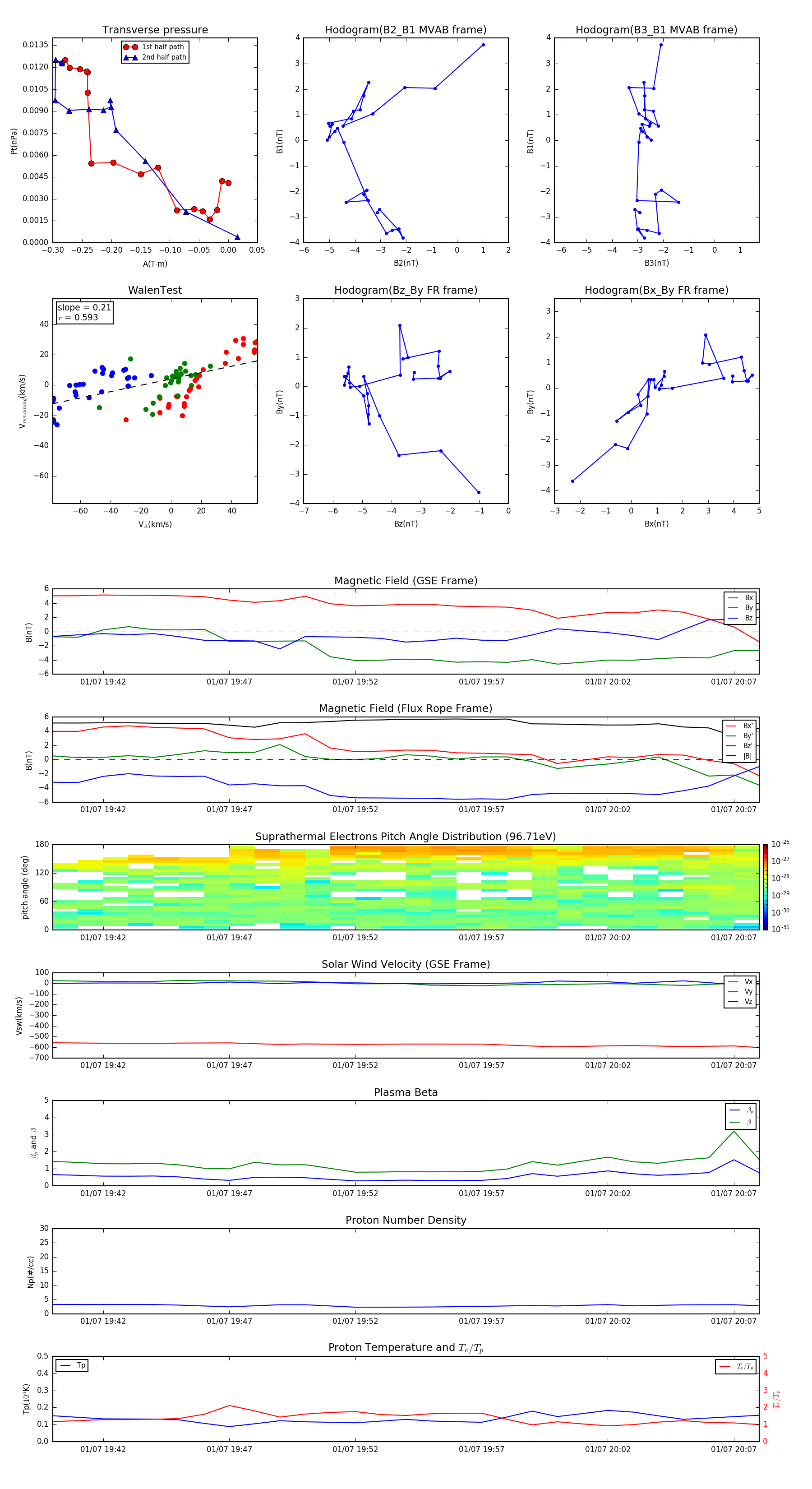
Flux Rope in 2011

Flux Rope Event 2011-01-07 19:40 ~ 2011-01-07 20:08 (29 minutes)


plot