HOME   LIST
‹–   –›

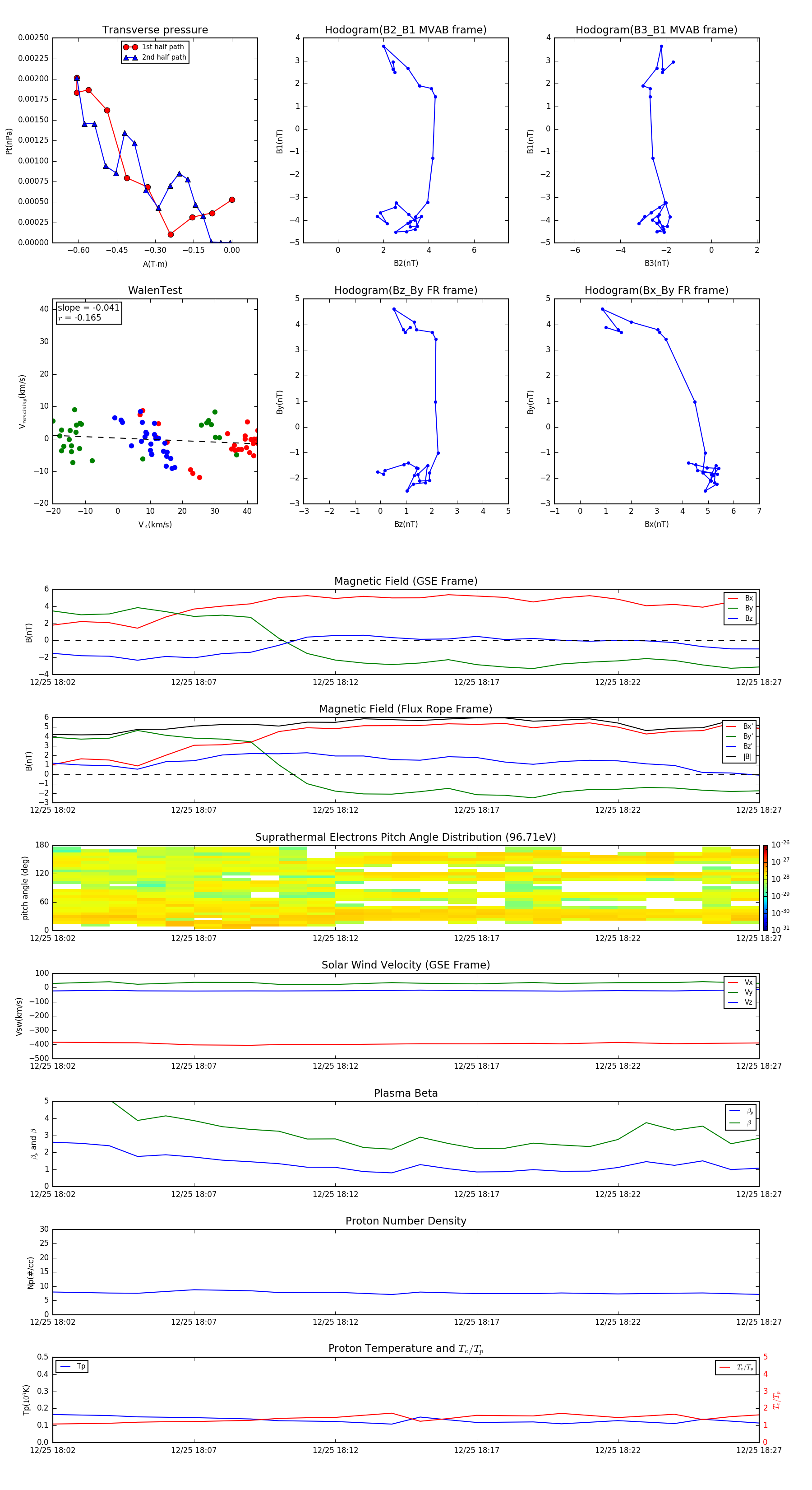
Flux Rope in 2010

Flux Rope Event 2010-12-25 18:02 ~ 2010-12-25 18:27 (26 minutes)


plot