HOME   LIST
‹–   –›

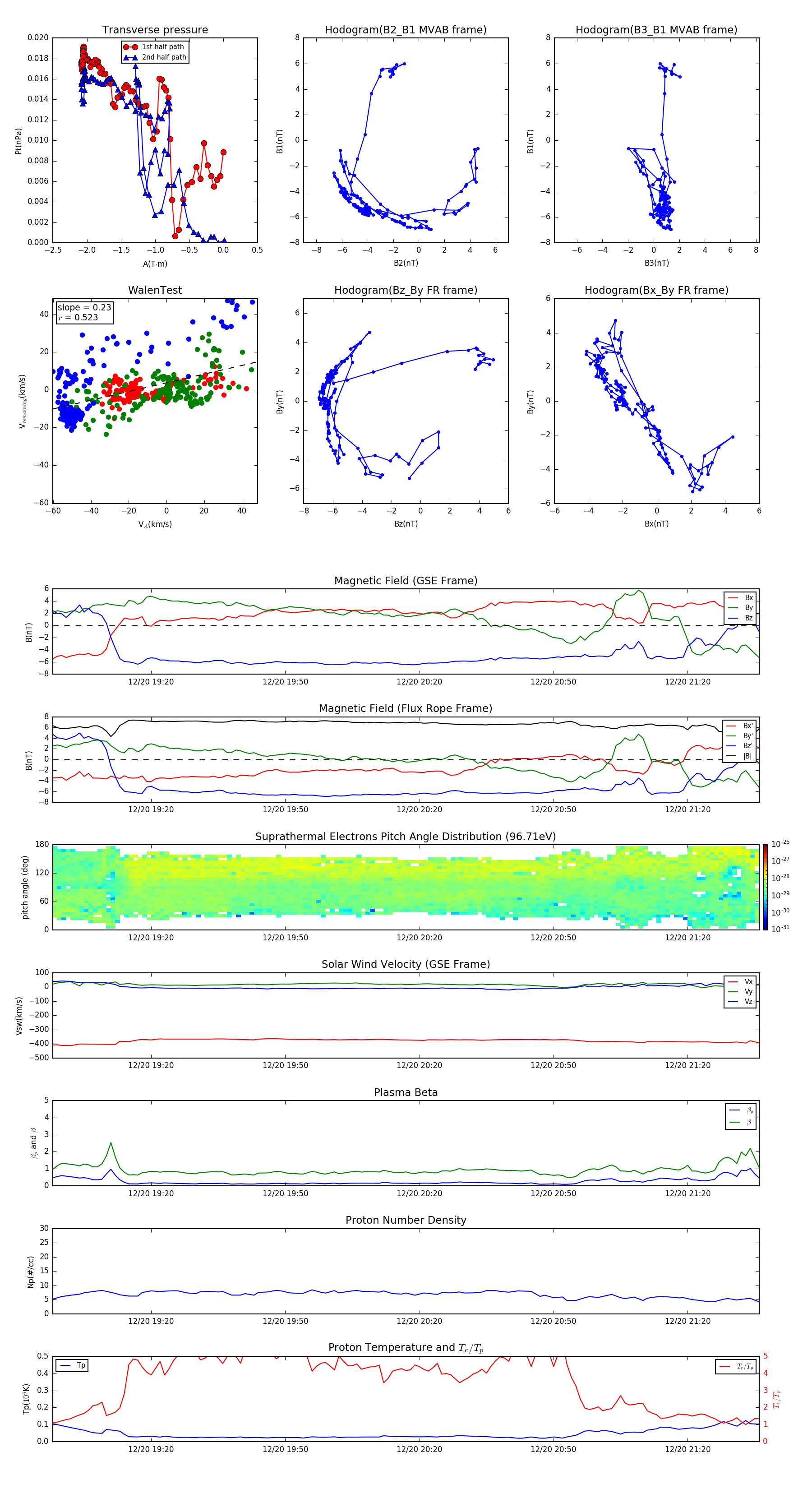
Flux Rope in 2010

Flux Rope Event 2010-12-20 18:58 ~ 2010-12-20 21:36 (159 minutes)


plot