HOME   LIST
‹–   –›

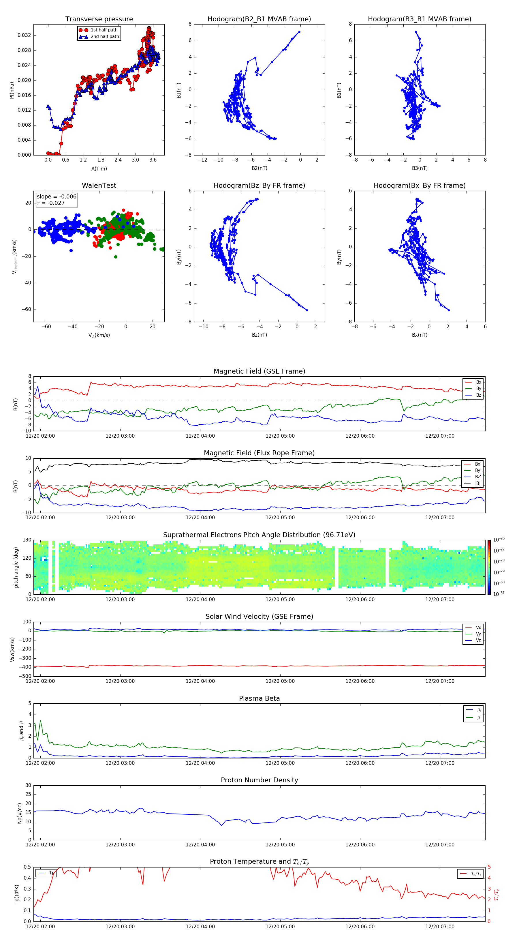
Flux Rope in 2010

Flux Rope Event 2010-12-20 01:55 ~ 2010-12-20 07:34 (340 minutes)


plot