HOME   LIST
‹–   –›

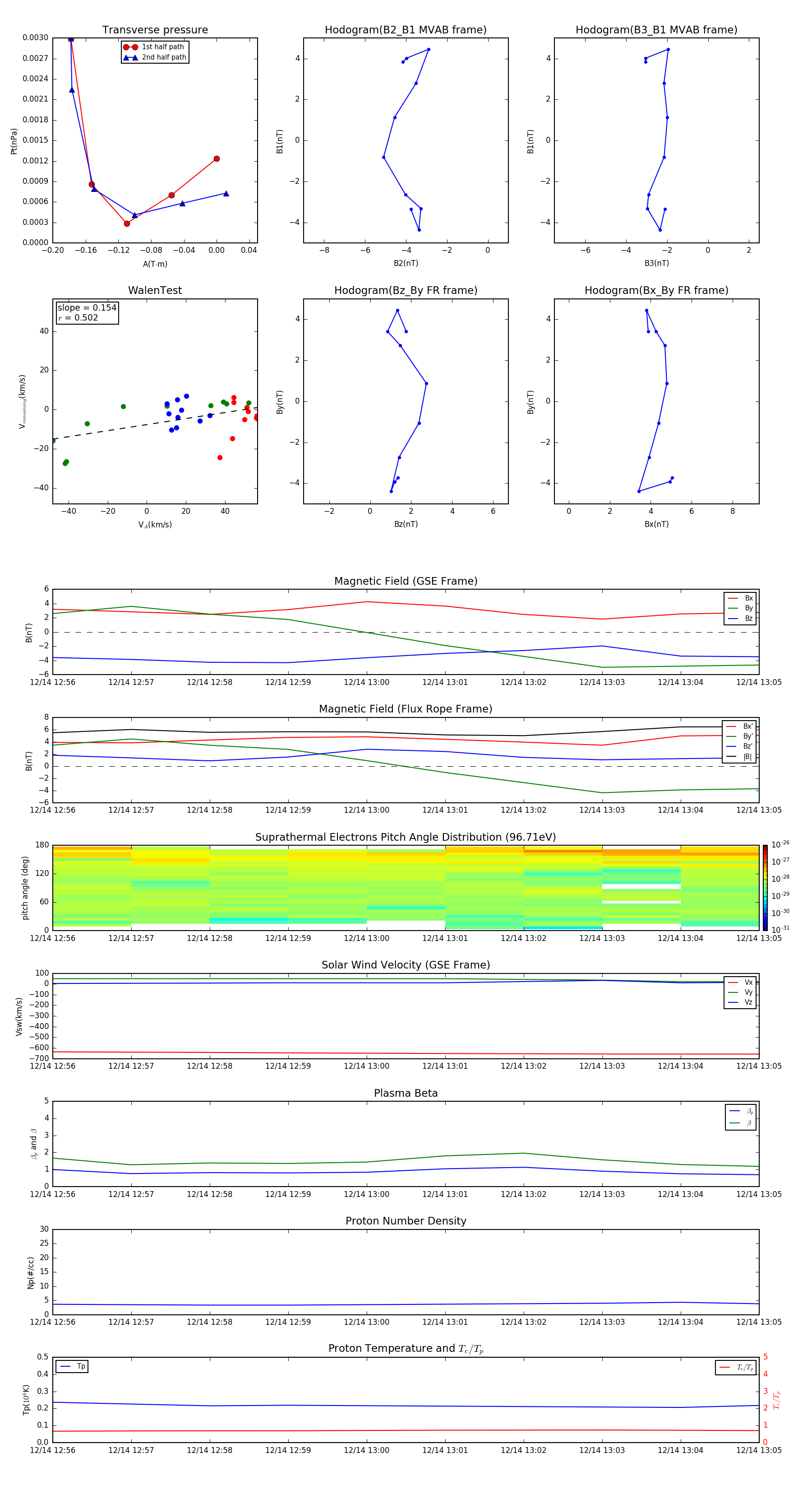
Flux Rope in 2010

Flux Rope Event 2010-12-14 12:56 ~ 2010-12-14 13:05 (10 minutes)


plot