HOME   LIST
‹–   –›

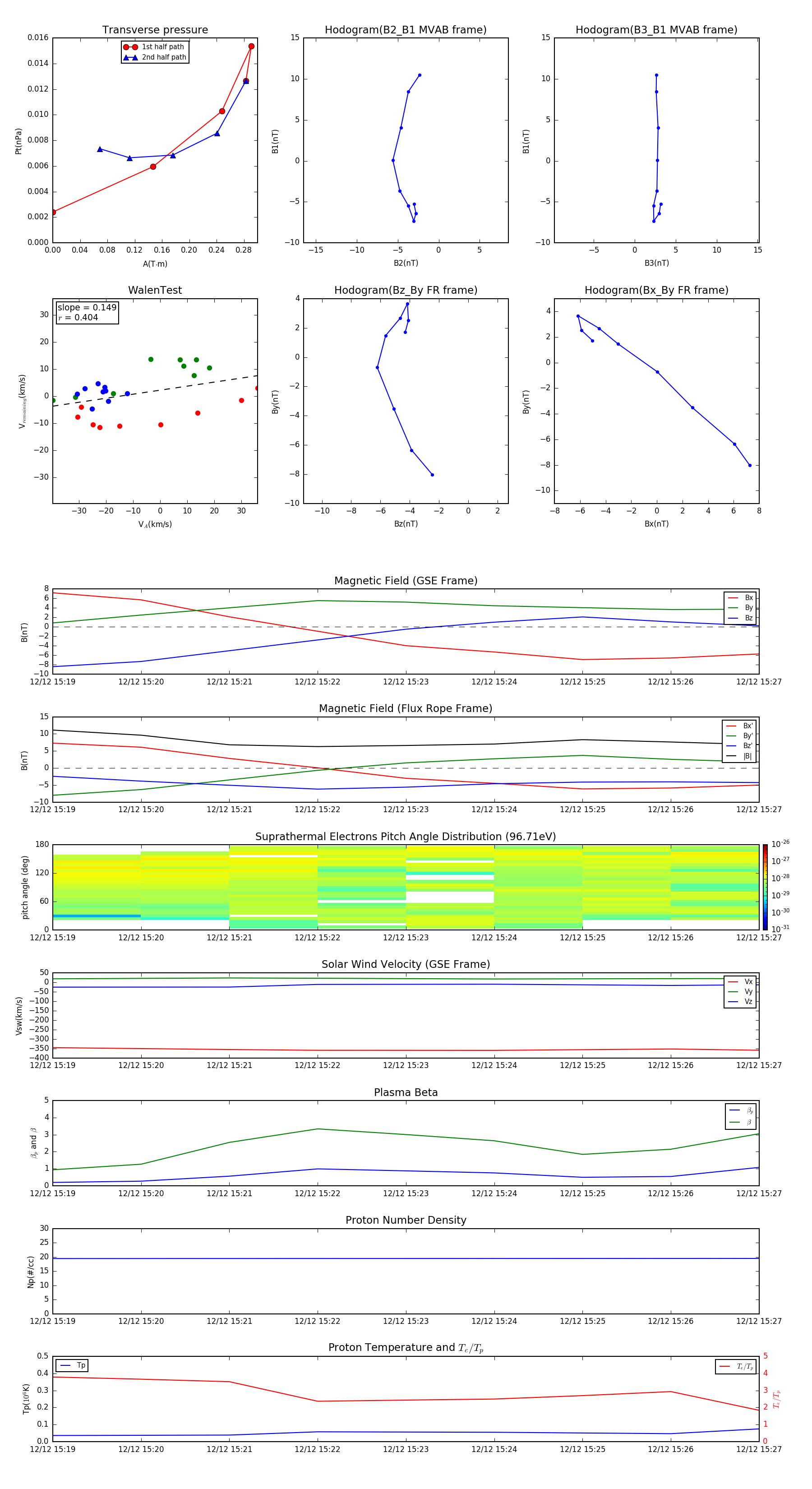
Flux Rope in 2010

Flux Rope Event 2010-12-12 15:19 ~ 2010-12-12 15:27 (9 minutes)


plot