HOME   LIST
‹–   –›

Flux Rope in 2010

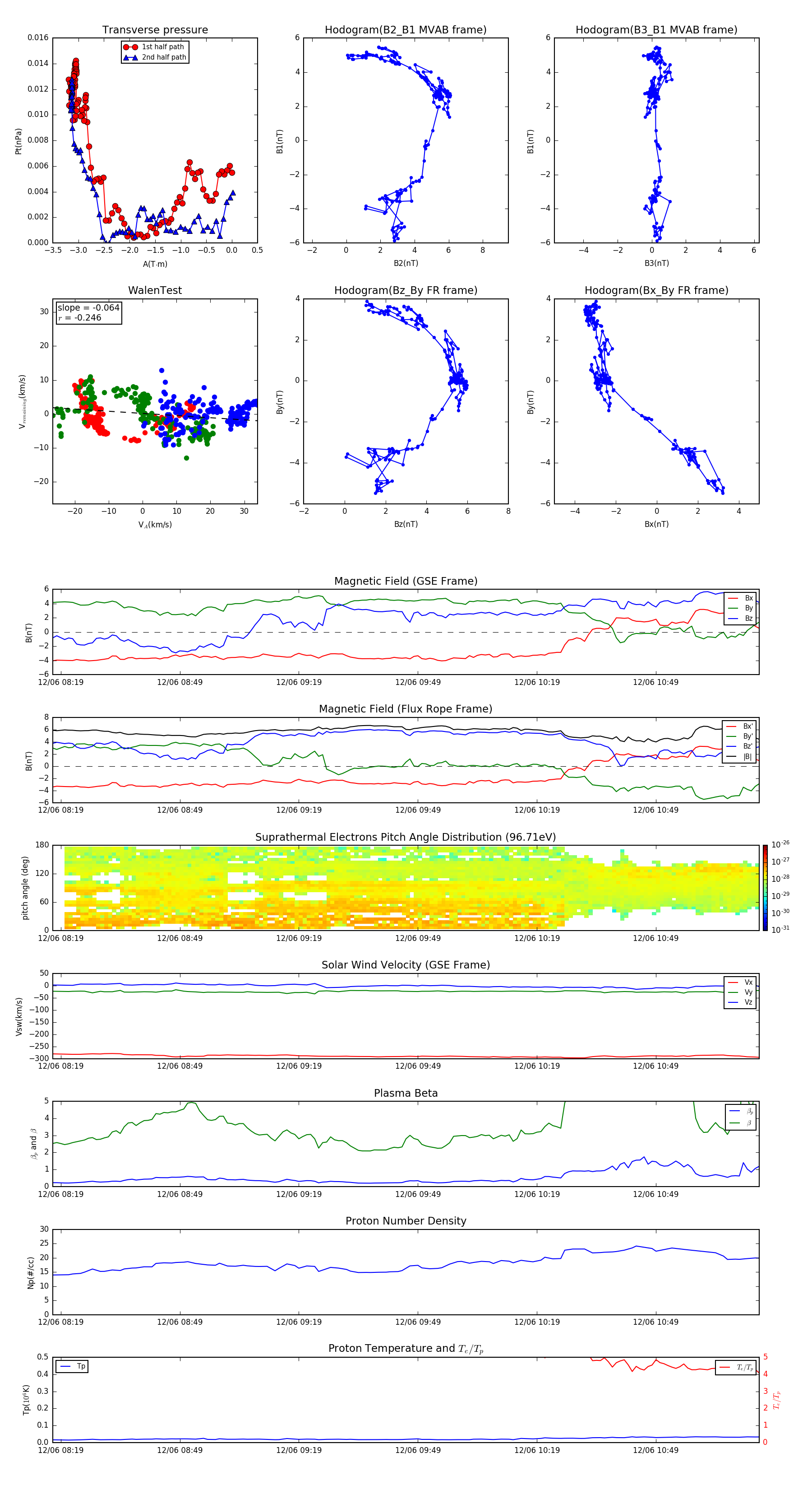
Flux Rope Event 2010-12-06 08:17 ~ 2010-12-06 11:15 (179 minutes)


plot