HOME   LIST
‹–   –›

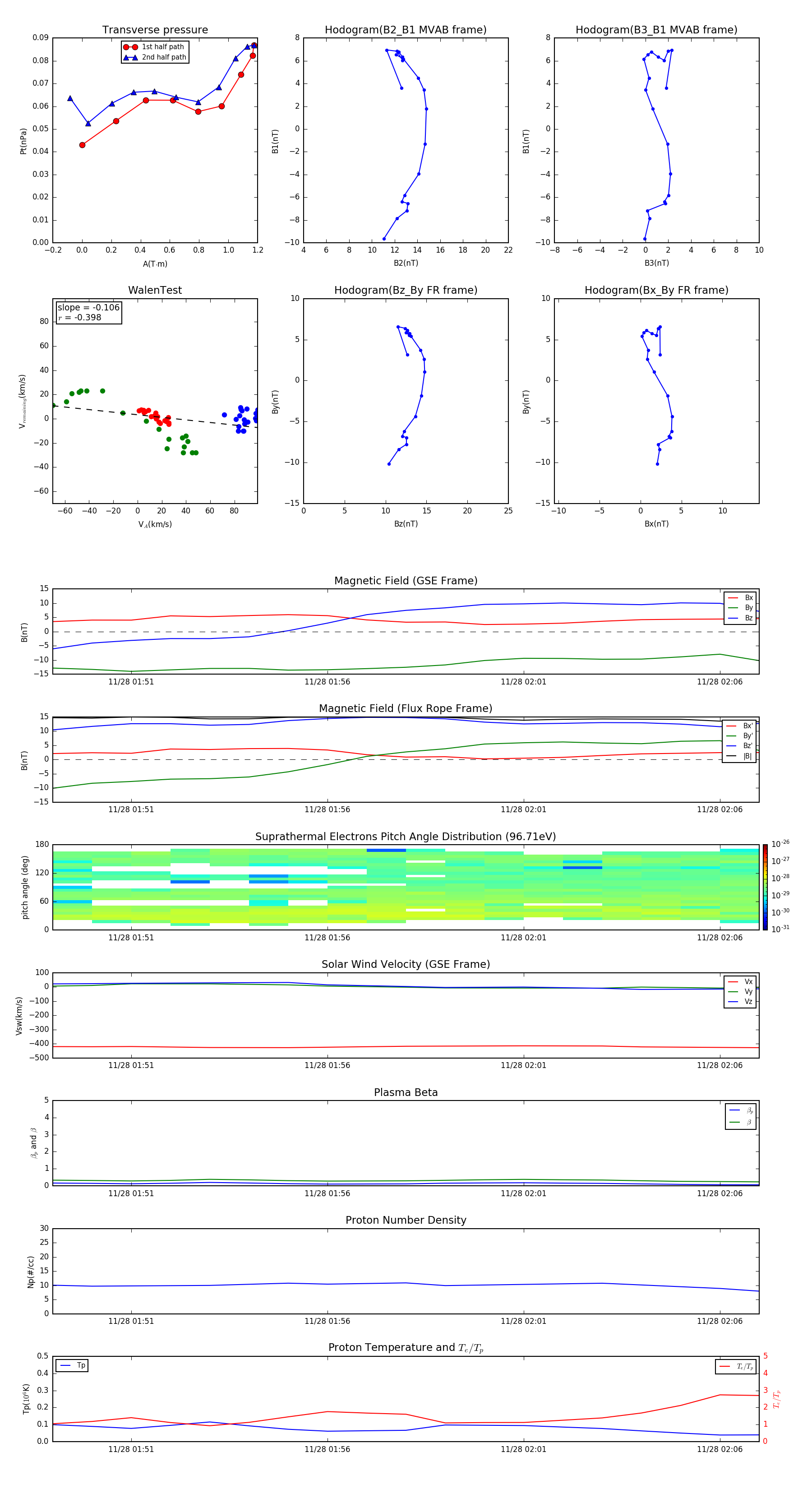
Flux Rope in 2010

Flux Rope Event 2010-11-28 01:49 ~ 2010-11-28 02:07 (19 minutes)


plot