HOME   LIST
‹–   –›

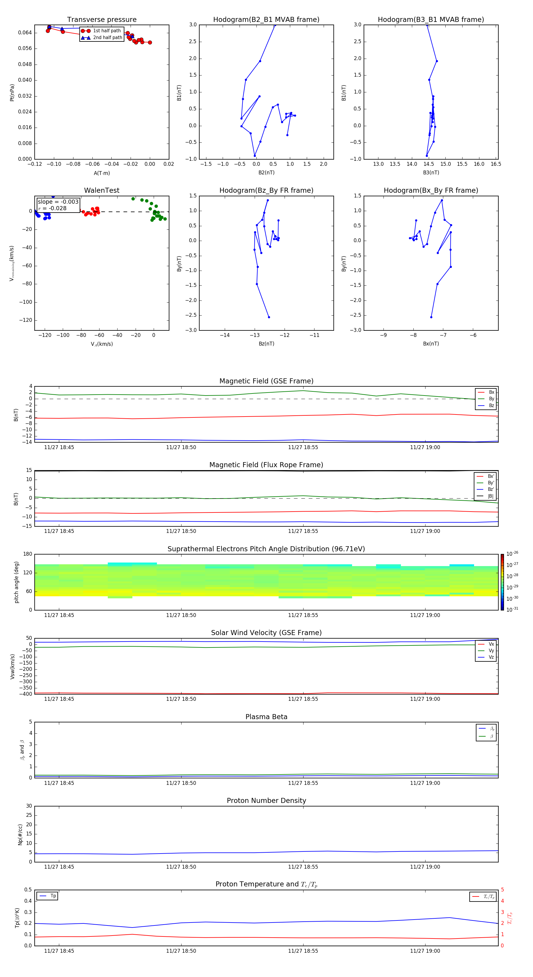
Flux Rope in 2010

Flux Rope Event 2010-11-27 18:44 ~ 2010-11-27 19:03 (20 minutes)


plot