HOME   LIST
‹–   –›

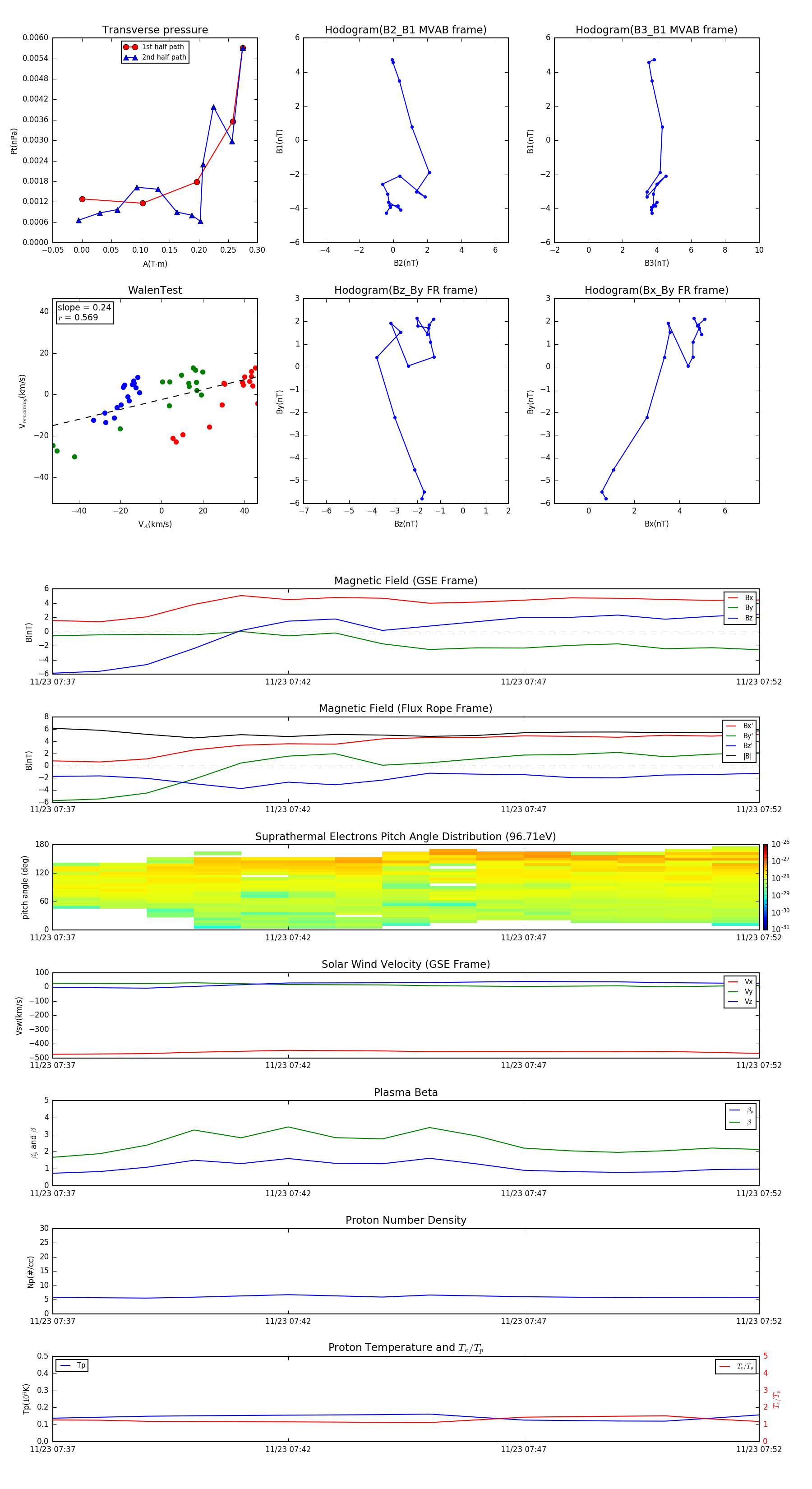
Flux Rope in 2010

Flux Rope Event 2010-11-23 07:37 ~ 2010-11-23 07:52 (16 minutes)


plot