HOME   LIST
‹–   –›

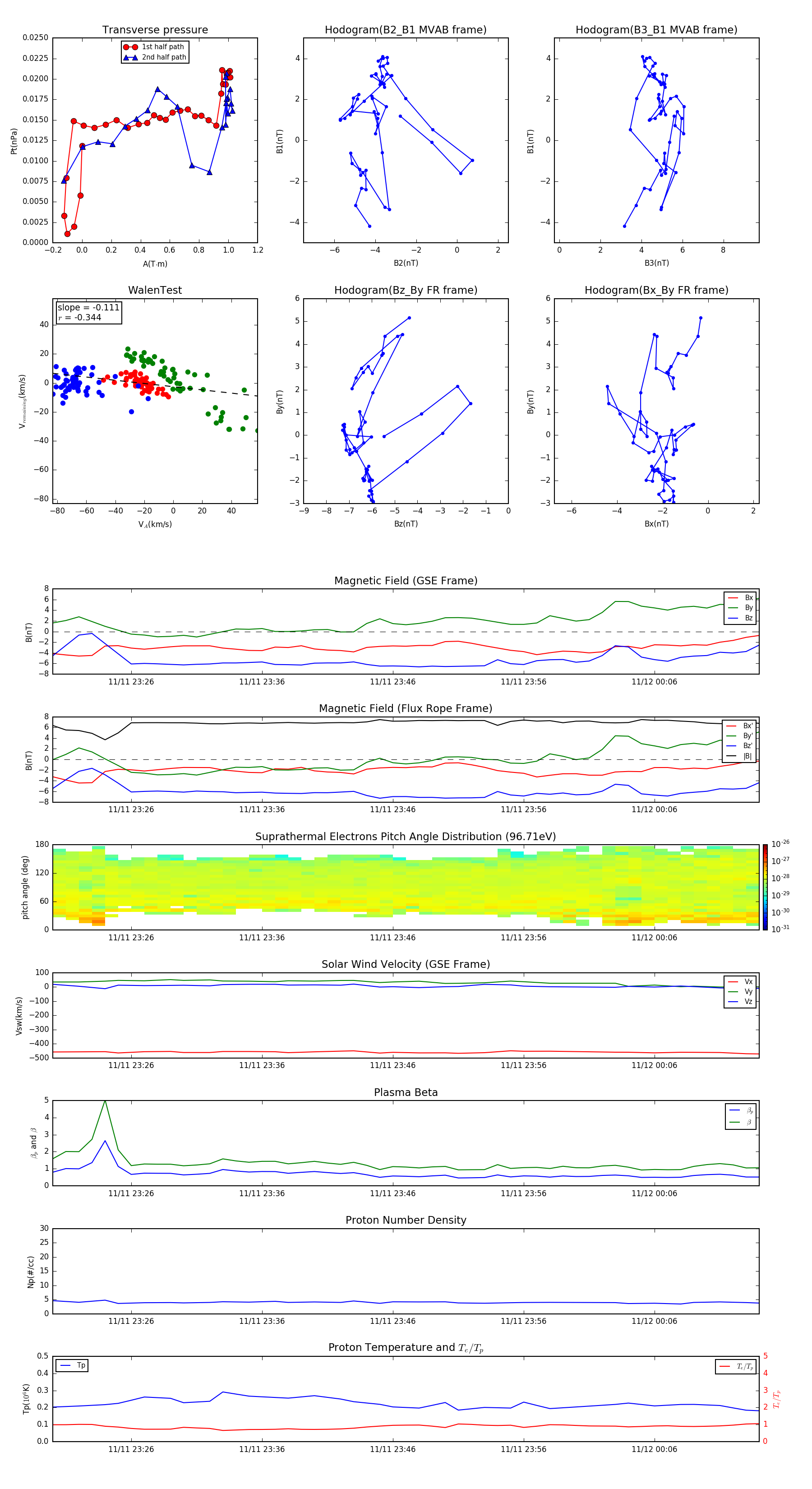
Flux Rope in 2010

Flux Rope Event 2010-11-11 23:20 ~ 2010-11-12 00:14 (55 minutes)


plot