HOME   LIST
‹–   –›

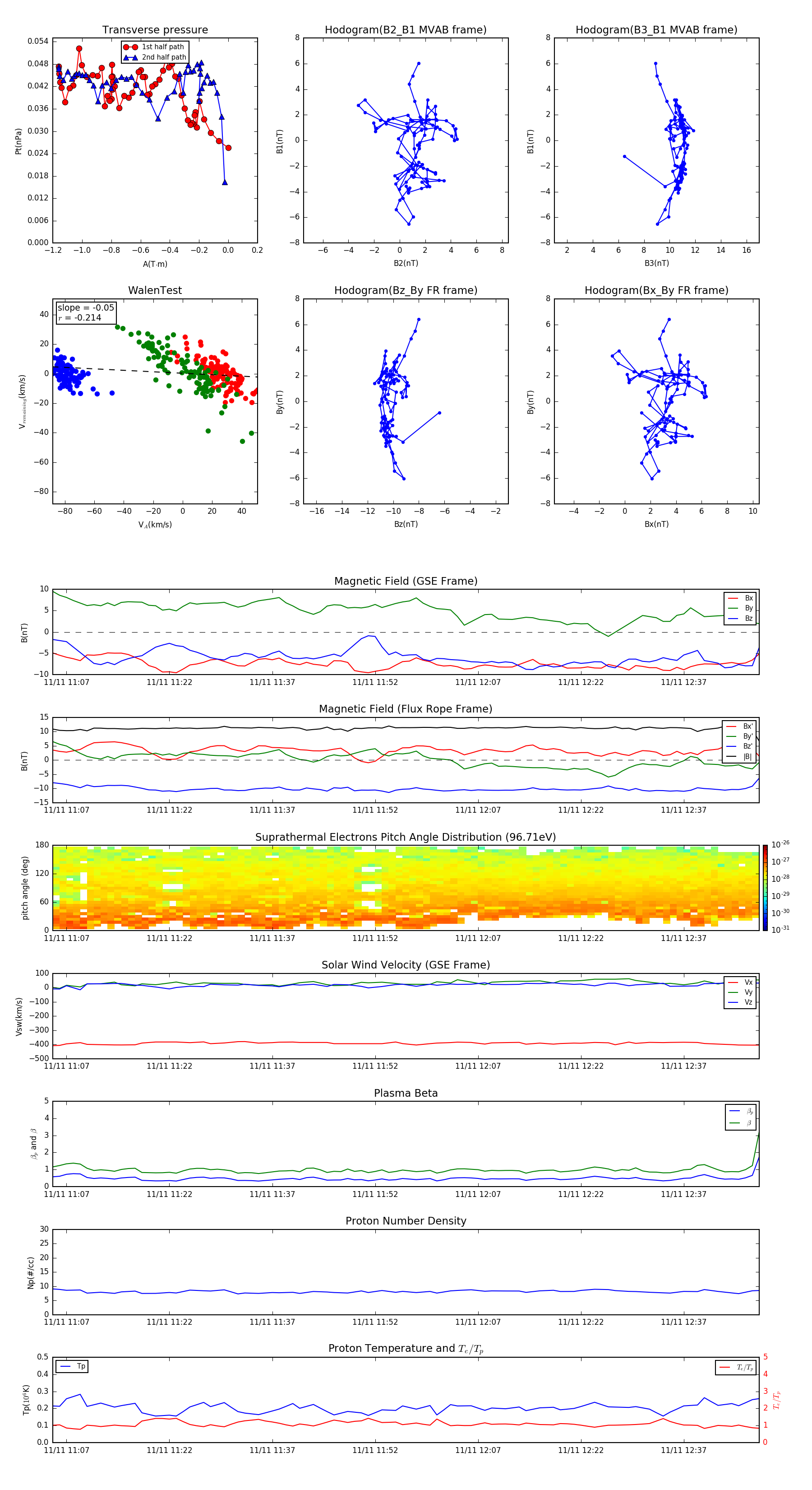
Flux Rope in 2010

Flux Rope Event 2010-11-11 11:05 ~ 2010-11-11 12:48 (104 minutes)


plot