HOME   LIST
‹–   –›

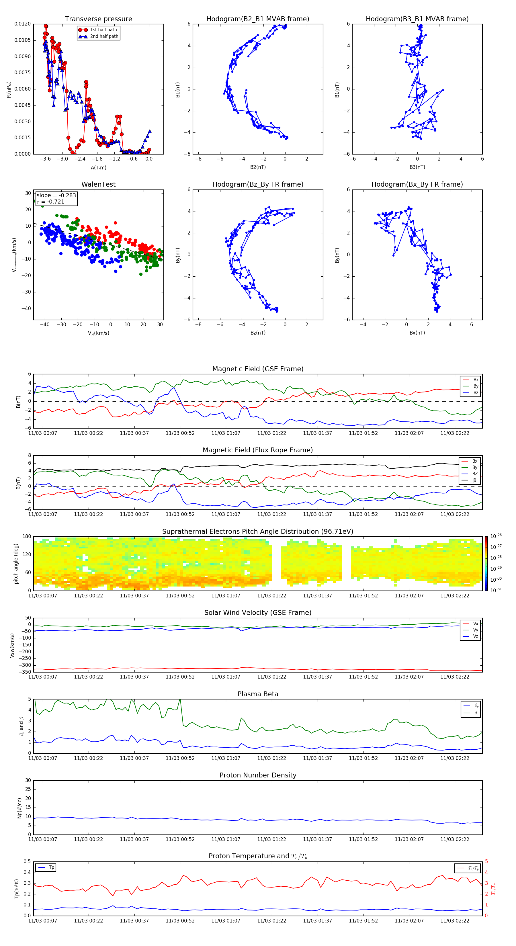
Flux Rope in 2010

Flux Rope Event 2010-11-03 00:04 ~ 2010-11-03 02:31 (148 minutes)


plot