HOME   LIST
‹–   –›

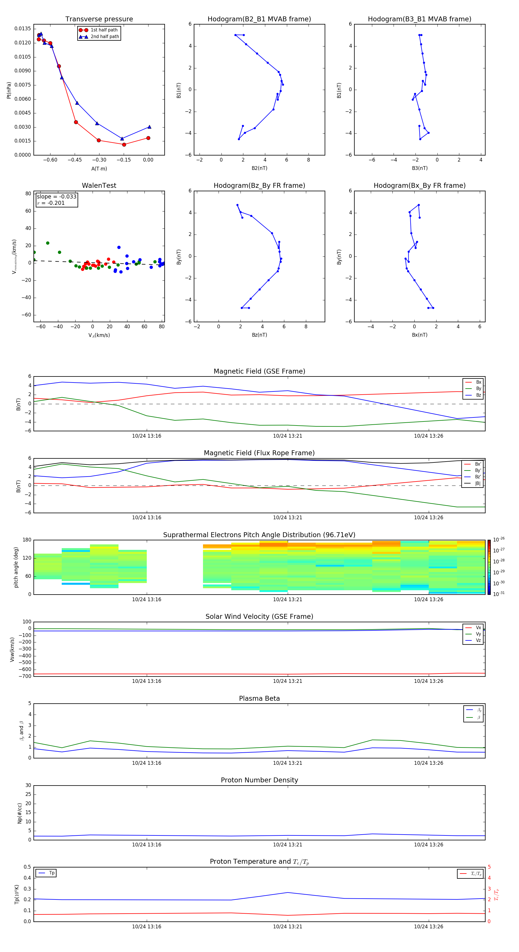
Flux Rope in 2010

Flux Rope Event 2010-10-24 13:12 ~ 2010-10-24 13:28 (17 minutes)


plot