HOME   LIST
‹–   –›

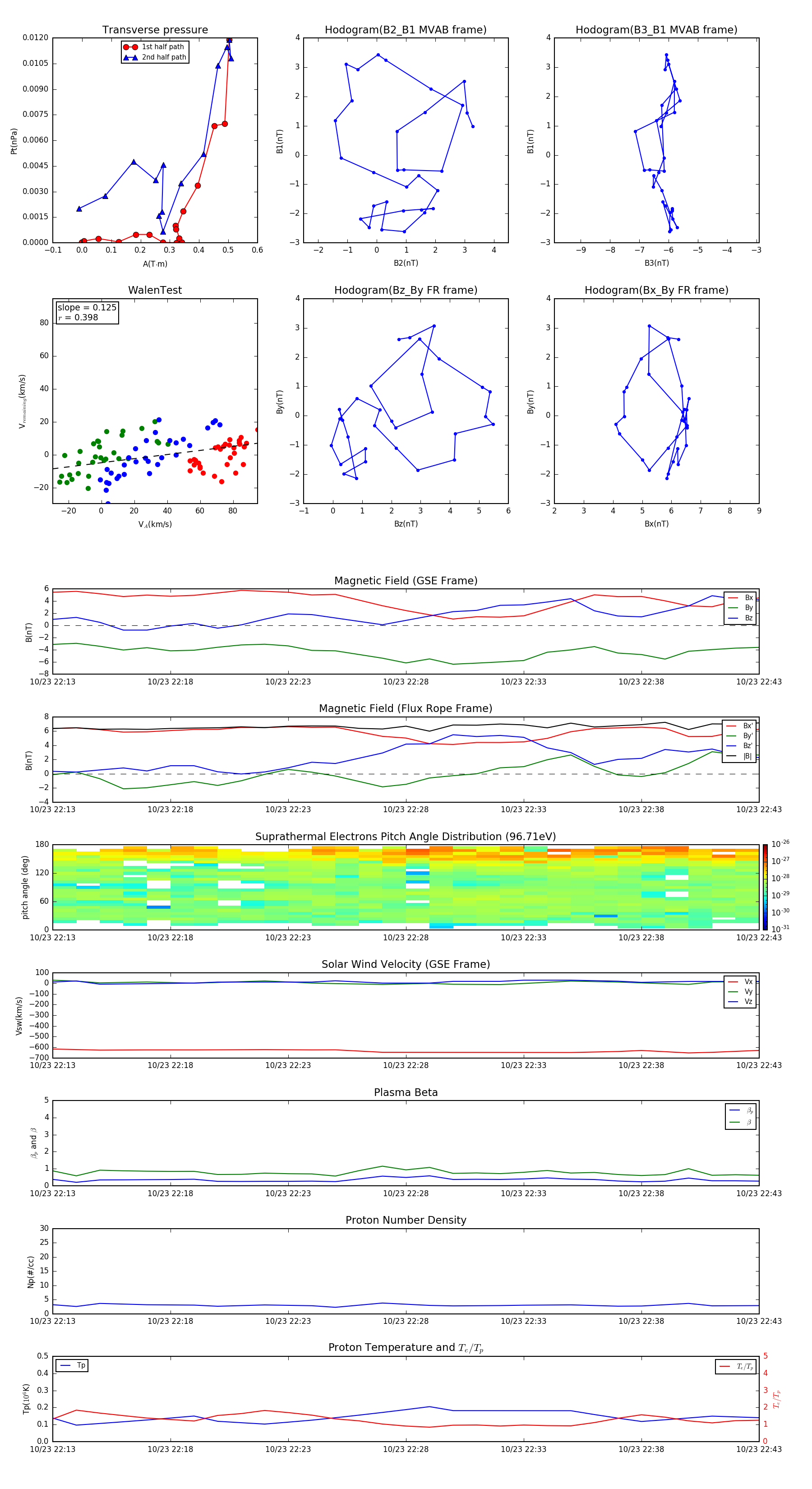
Flux Rope in 2010

Flux Rope Event 2010-10-23 22:13 ~ 2010-10-23 22:43 (31 minutes)


plot