HOME   LIST
‹–   –›

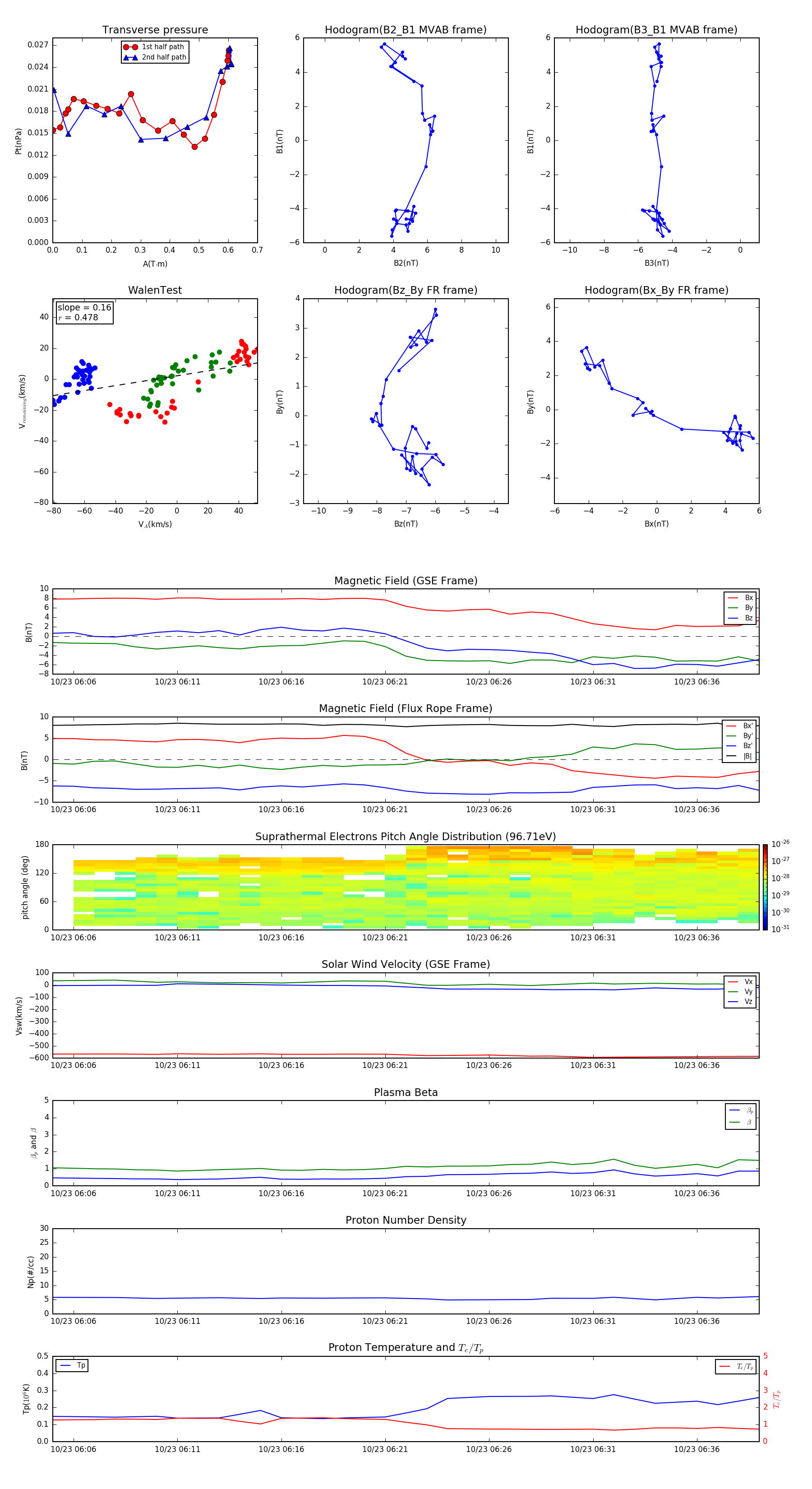
Flux Rope in 2010

Flux Rope Event 2010-10-23 06:05 ~ 2010-10-23 06:39 (35 minutes)


plot