HOME   LIST
‹–   –›

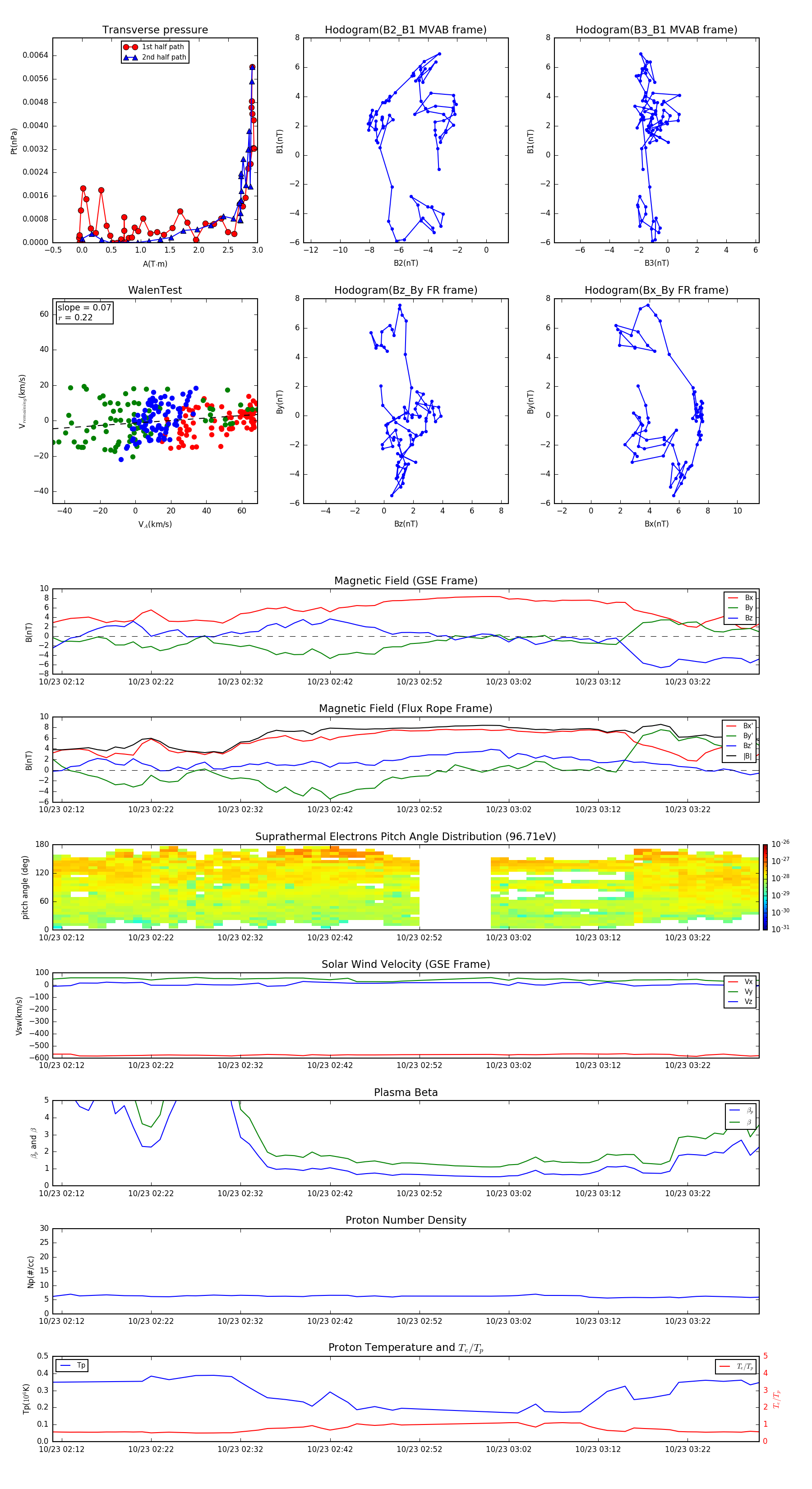
Flux Rope in 2010

Flux Rope Event 2010-10-23 02:11 ~ 2010-10-23 03:30 (80 minutes)


plot