HOME   LIST
‹–   –›

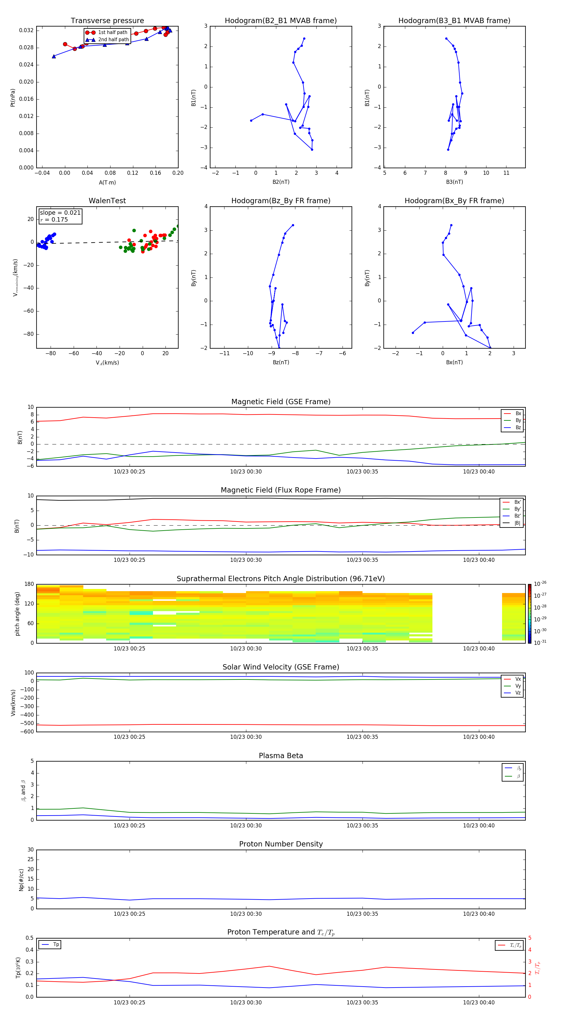
Flux Rope in 2010

Flux Rope Event 2010-10-23 00:21 ~ 2010-10-23 00:42 (22 minutes)


plot