HOME   LIST
‹–   –›

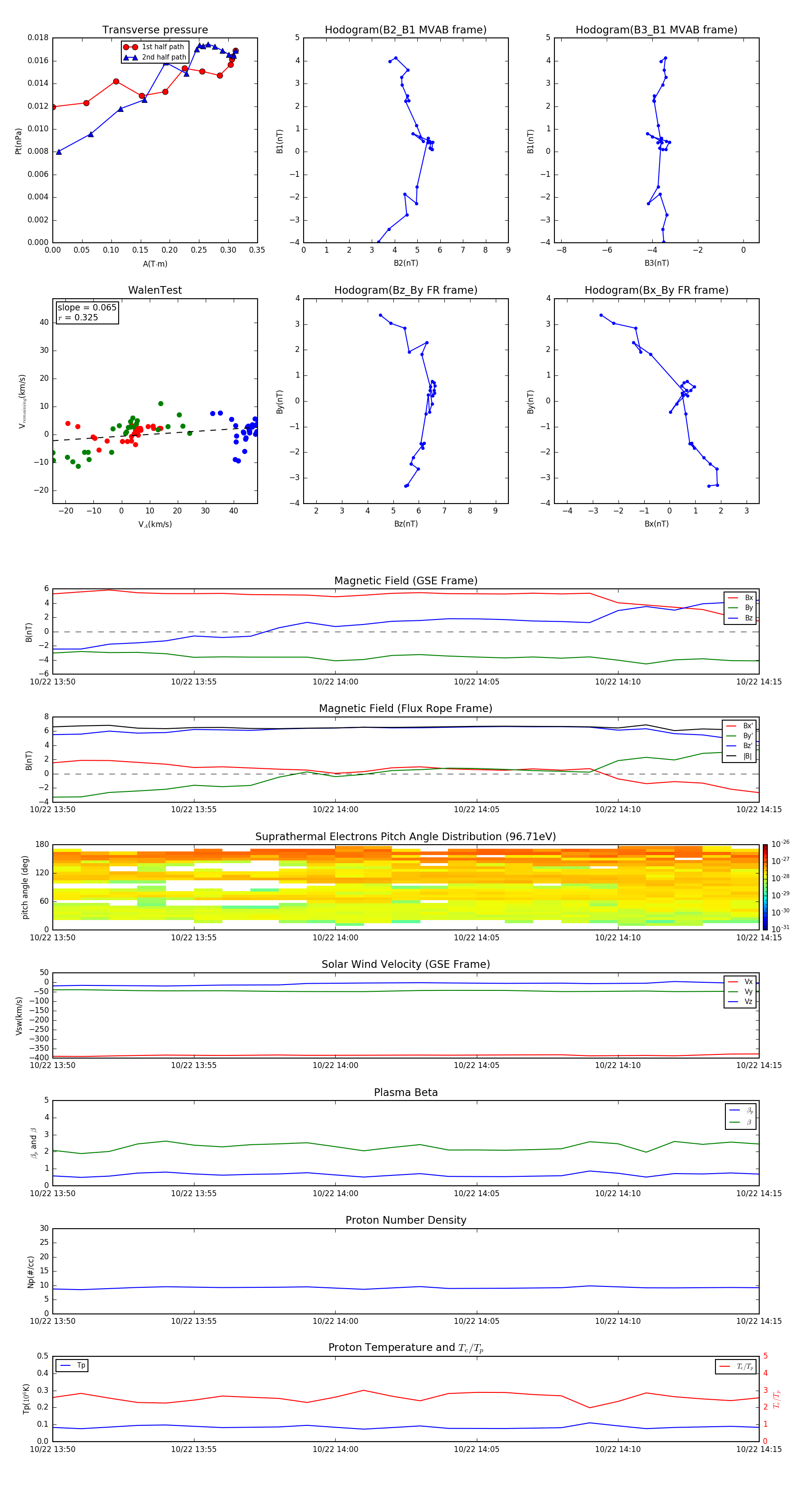
Flux Rope in 2010

Flux Rope Event 2010-10-22 13:50 ~ 2010-10-22 14:15 (26 minutes)


plot