HOME   LIST
‹–   –›

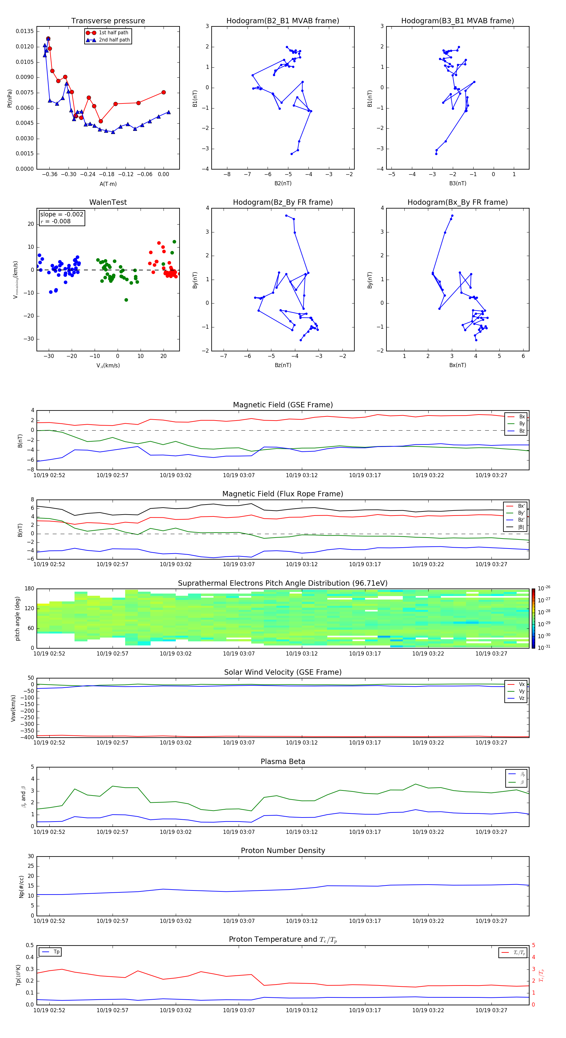
Flux Rope in 2010

Flux Rope Event 2010-10-19 02:51 ~ 2010-10-19 03:30 (40 minutes)


plot