HOME   LIST
‹–   –›

Flux Rope in 2010

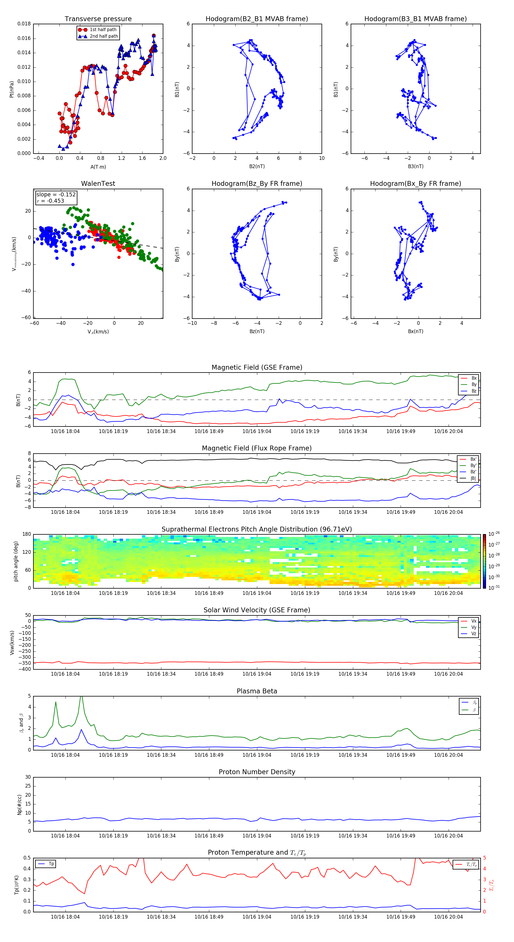
Flux Rope Event 2010-10-16 17:54 ~ 2010-10-16 20:14 (141 minutes)


plot