HOME   LIST
‹–   –›

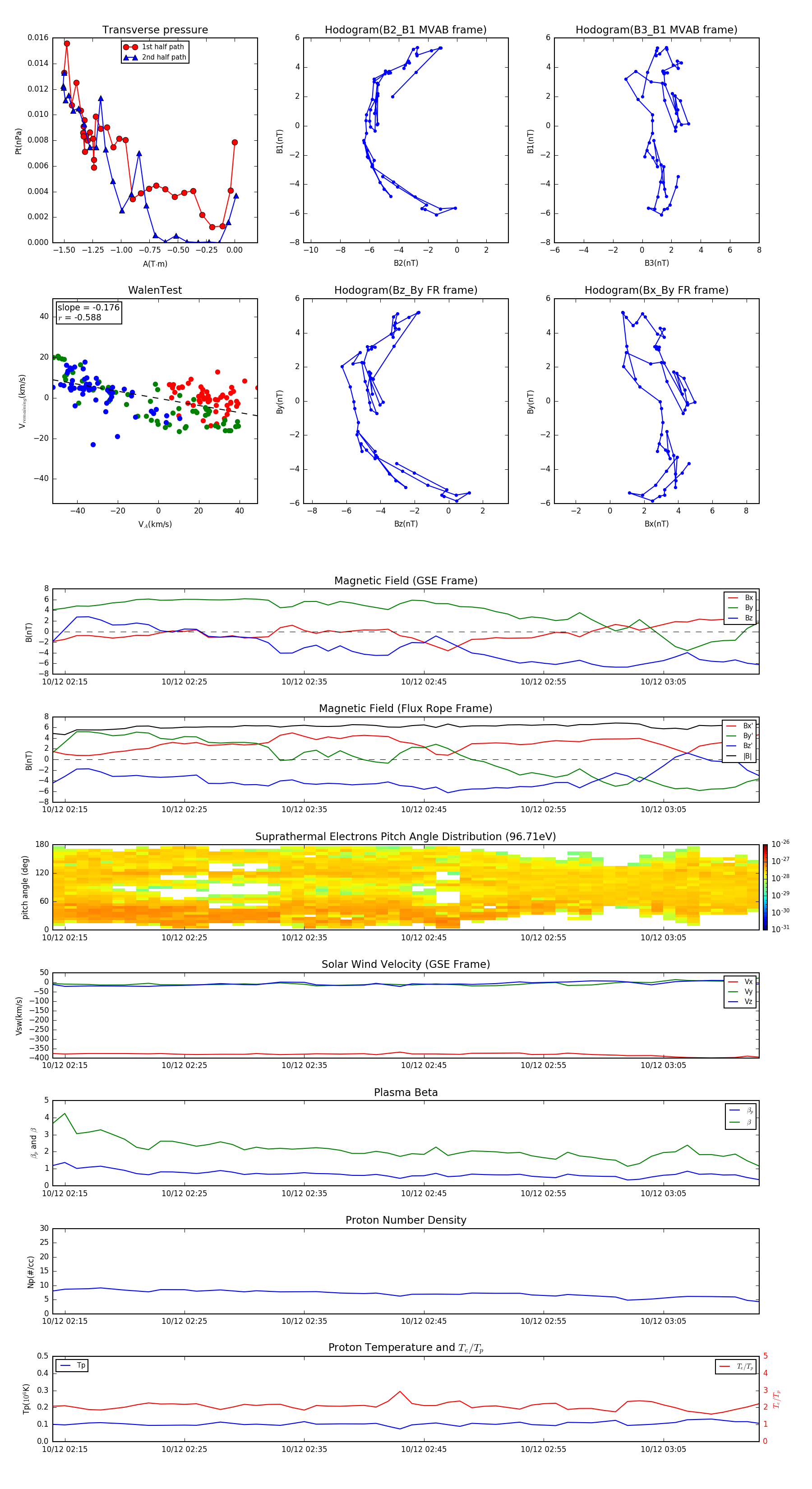
Flux Rope in 2010

Flux Rope Event 2010-10-12 02:14 ~ 2010-10-12 03:13 (60 minutes)


plot