HOME   LIST
‹–   –›

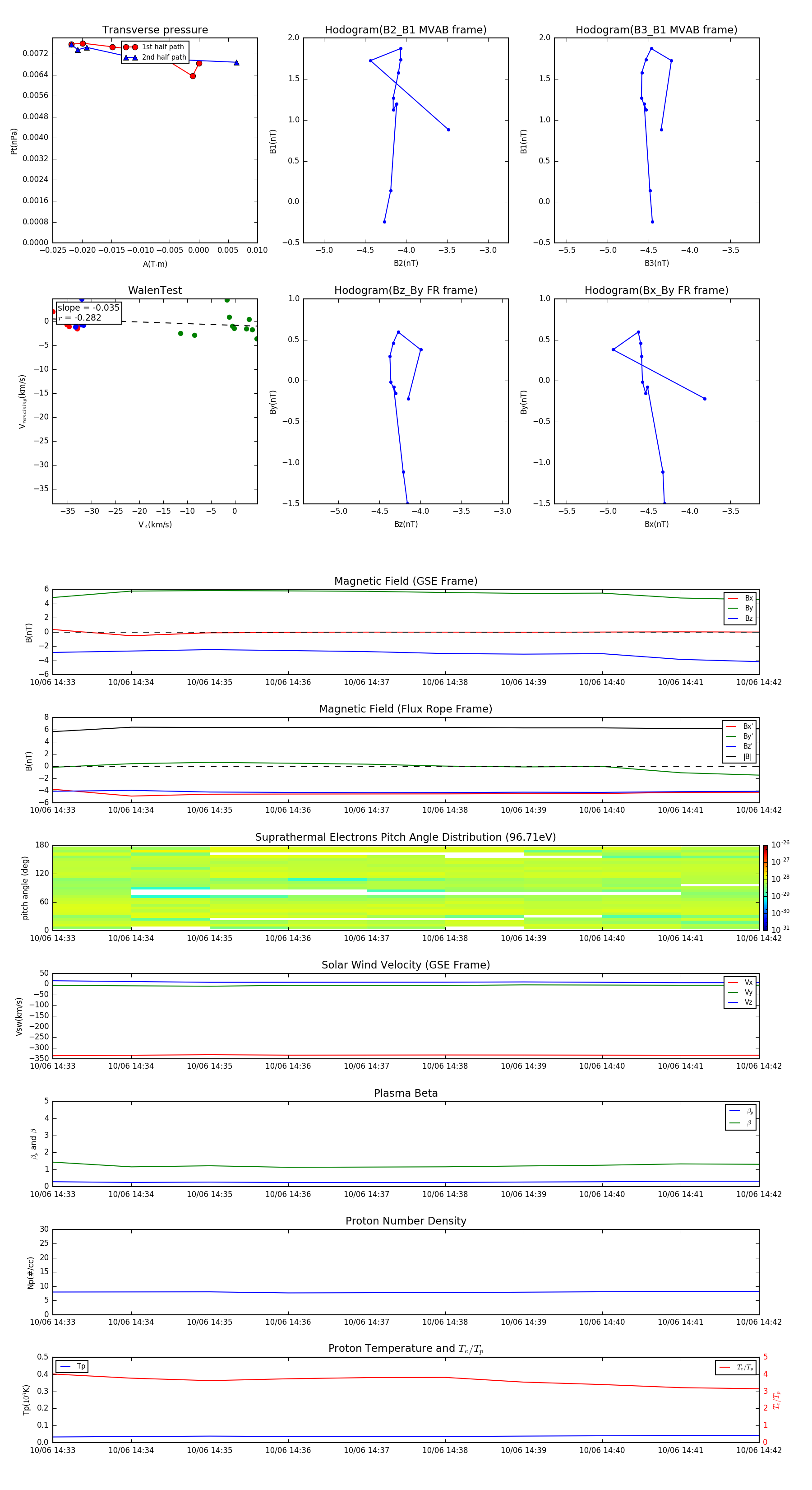
Flux Rope in 2010

Flux Rope Event 2010-10-06 14:33 ~ 2010-10-06 14:42 (10 minutes)


plot