HOME   LIST
‹–   –›

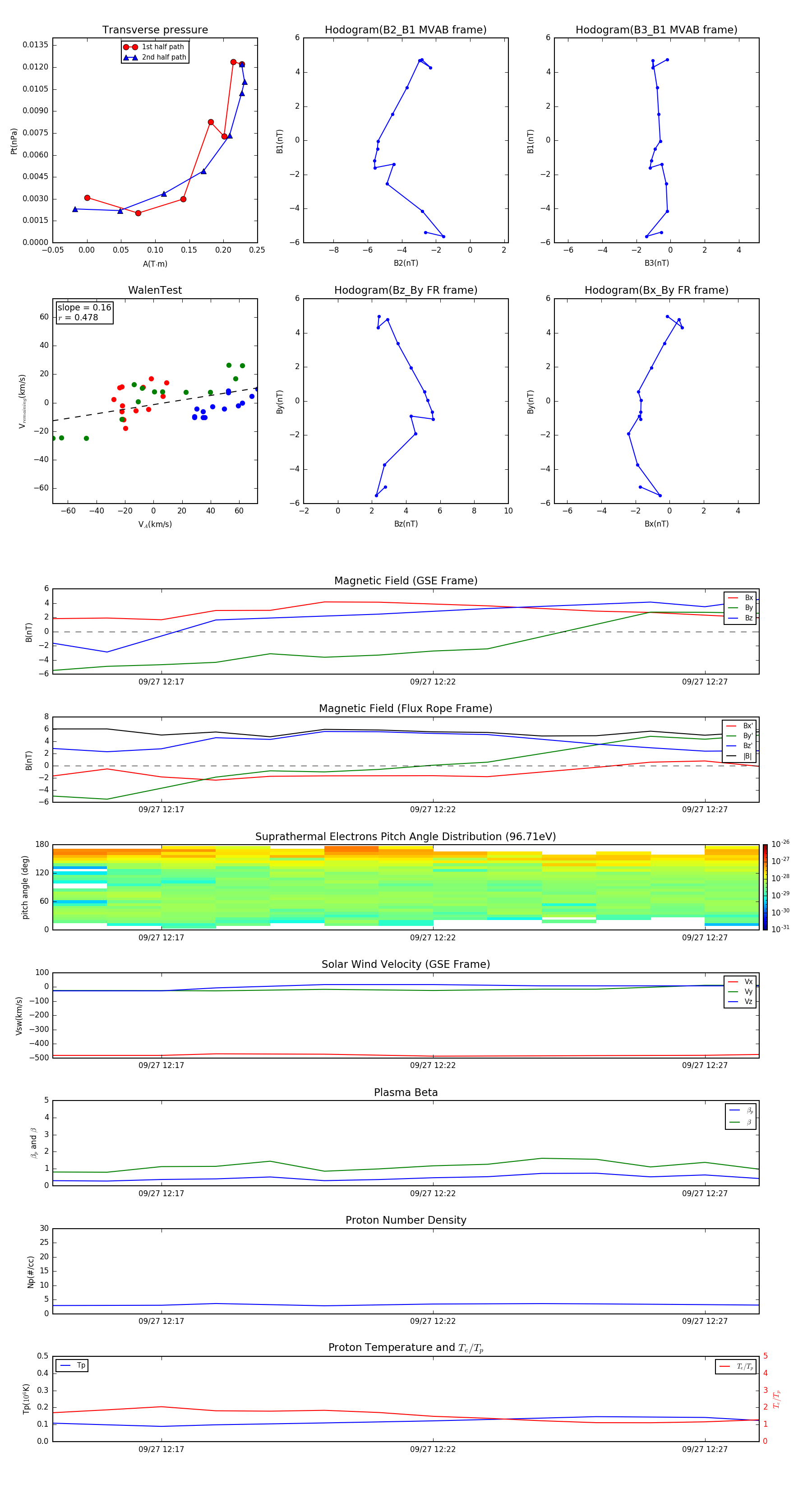
Flux Rope in 2010

Flux Rope Event 2010-09-27 12:15 ~ 2010-09-27 12:28 (14 minutes)


plot