HOME   LIST
‹–   –›

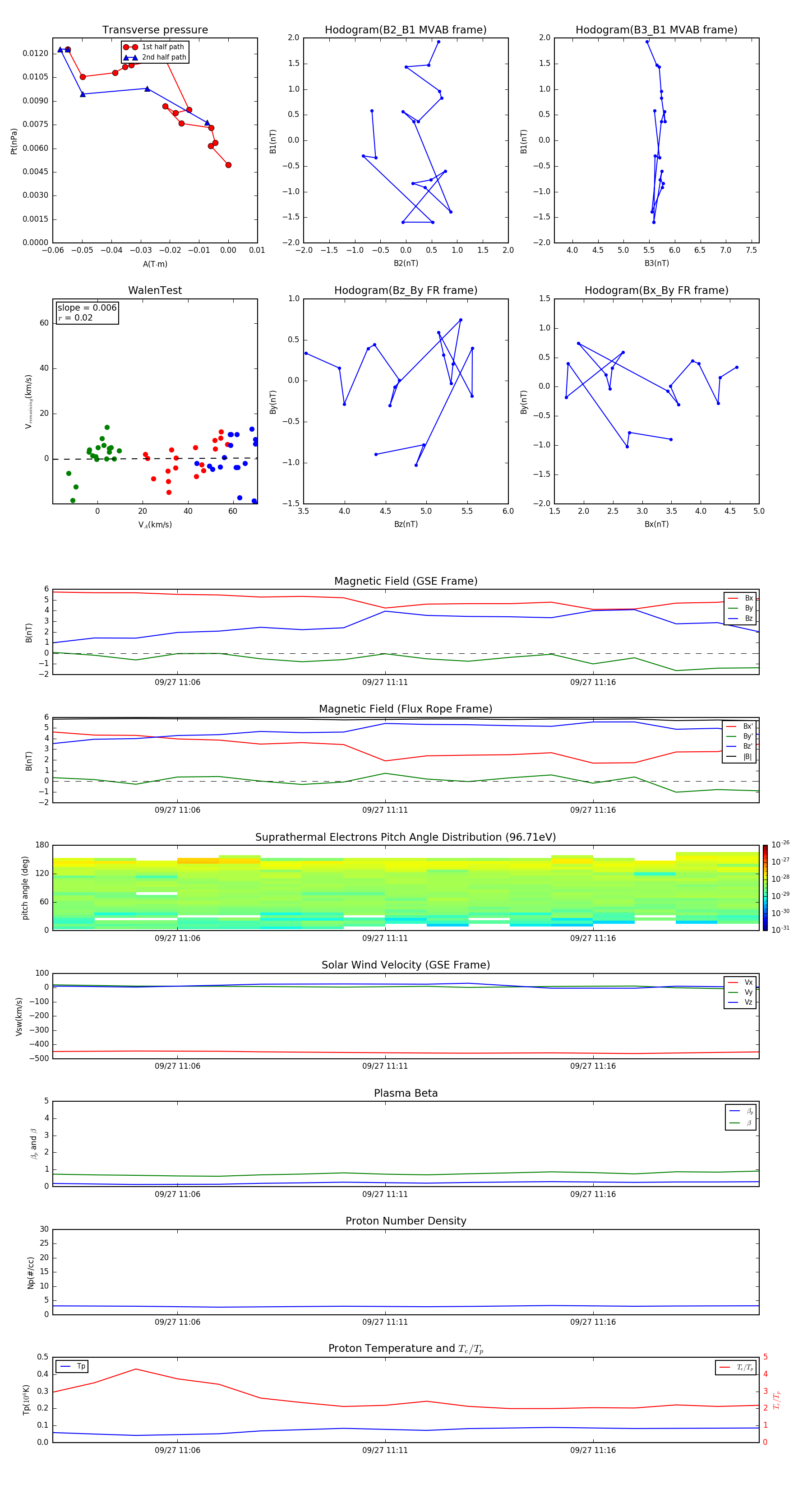
Flux Rope in 2010

Flux Rope Event 2010-09-27 11:03 ~ 2010-09-27 11:20 (18 minutes)


plot