HOME   LIST
‹–   –›

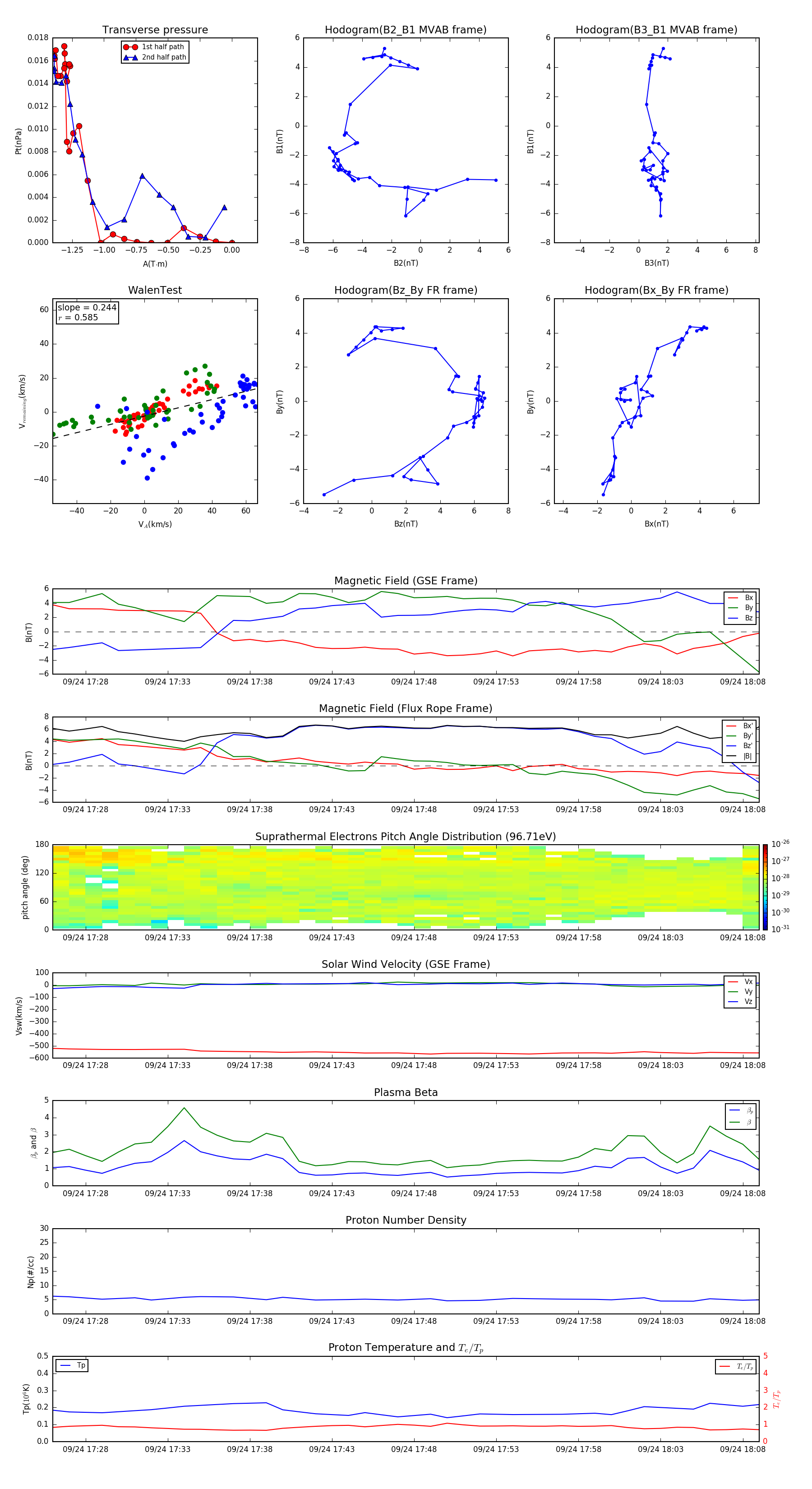
Flux Rope in 2010

Flux Rope Event 2010-09-24 17:26 ~ 2010-09-24 18:09 (44 minutes)


plot