HOME   LIST
‹–   –›

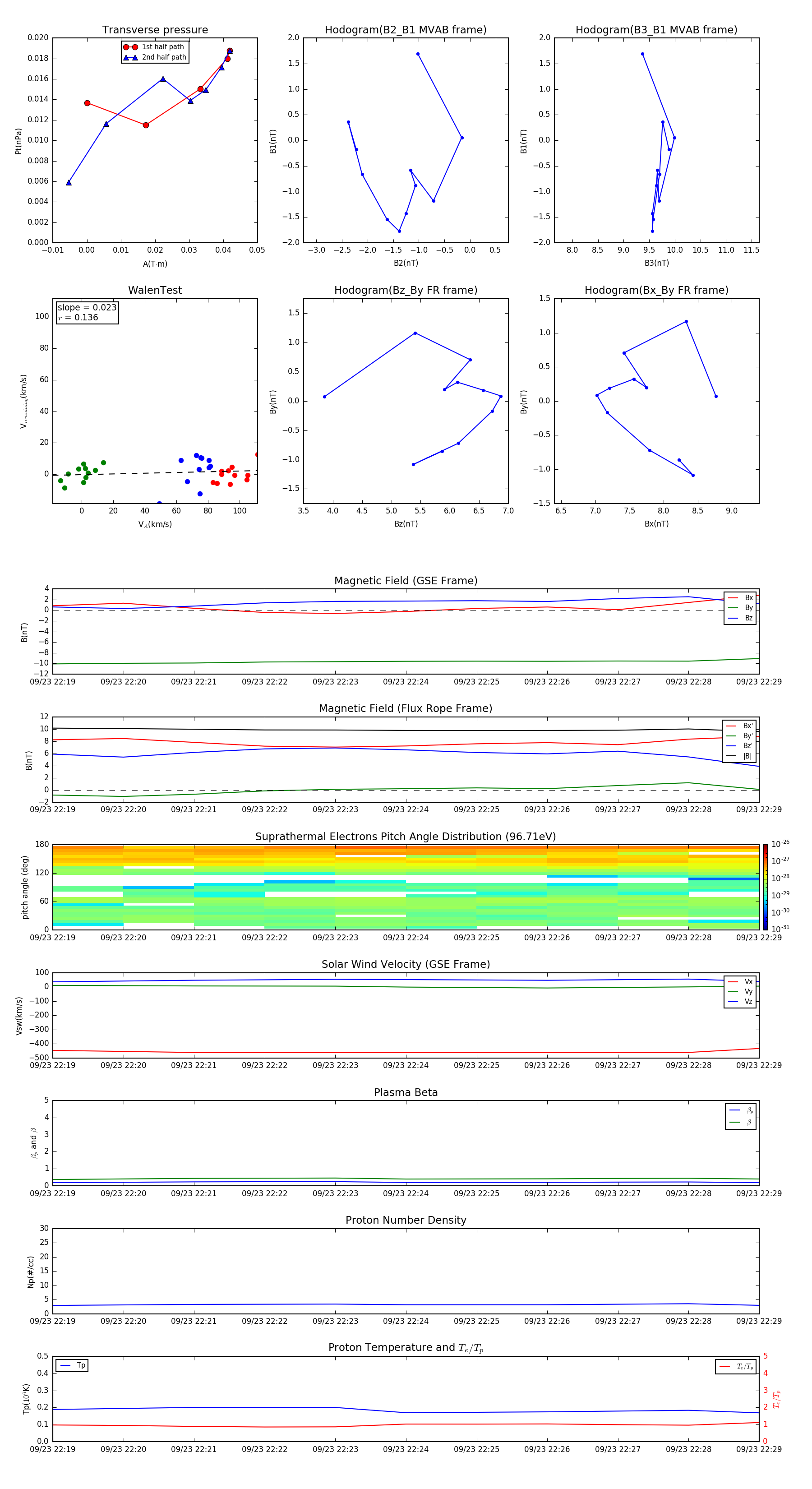
Flux Rope in 2010

Flux Rope Event 2010-09-23 22:19 ~ 2010-09-23 22:29 (11 minutes)


plot