HOME   LIST
‹–   –›

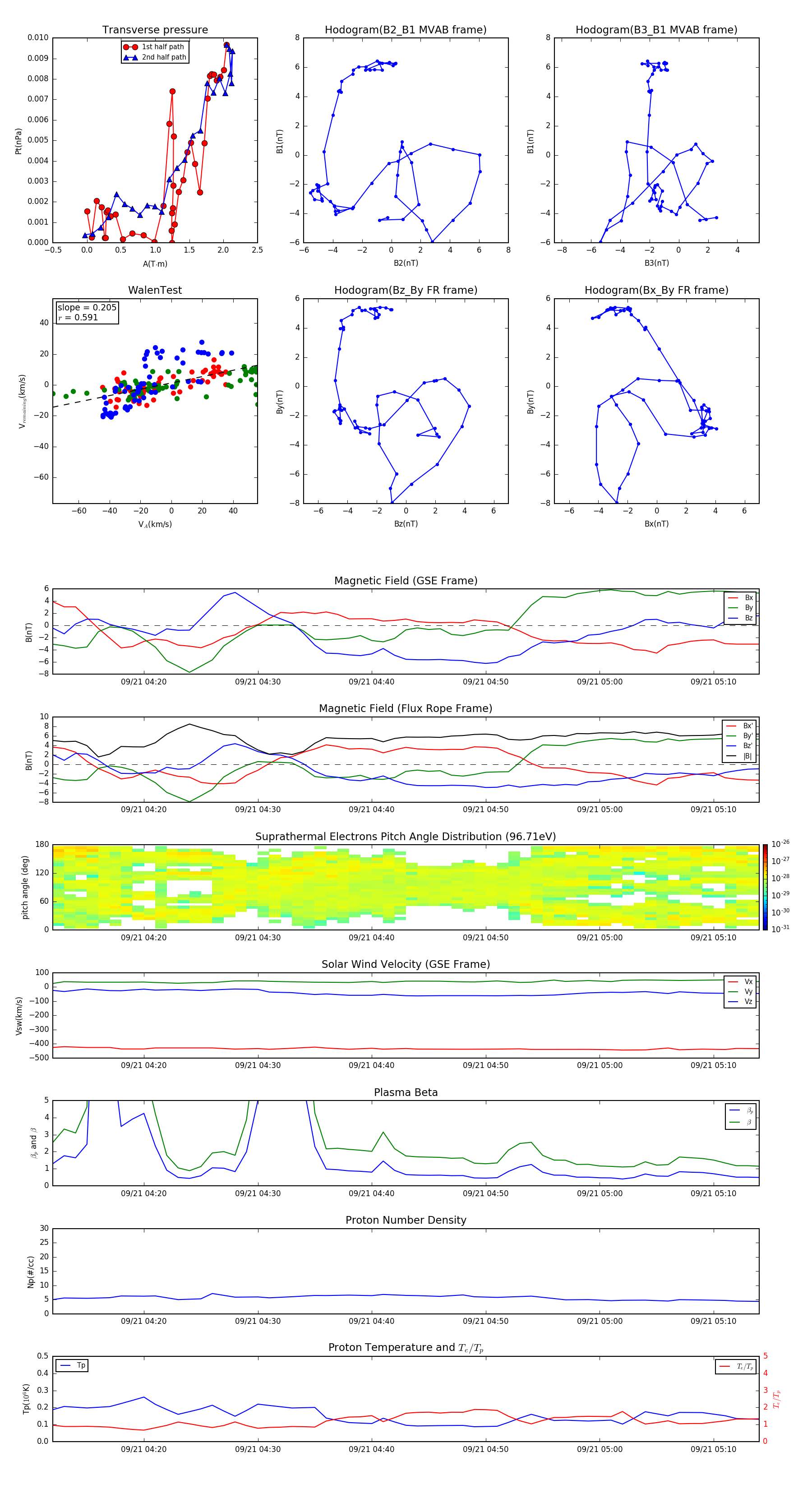
Flux Rope in 2010

Flux Rope Event 2010-09-21 04:12 ~ 2010-09-21 05:14 (63 minutes)


plot