HOME   LIST
‹–   –›

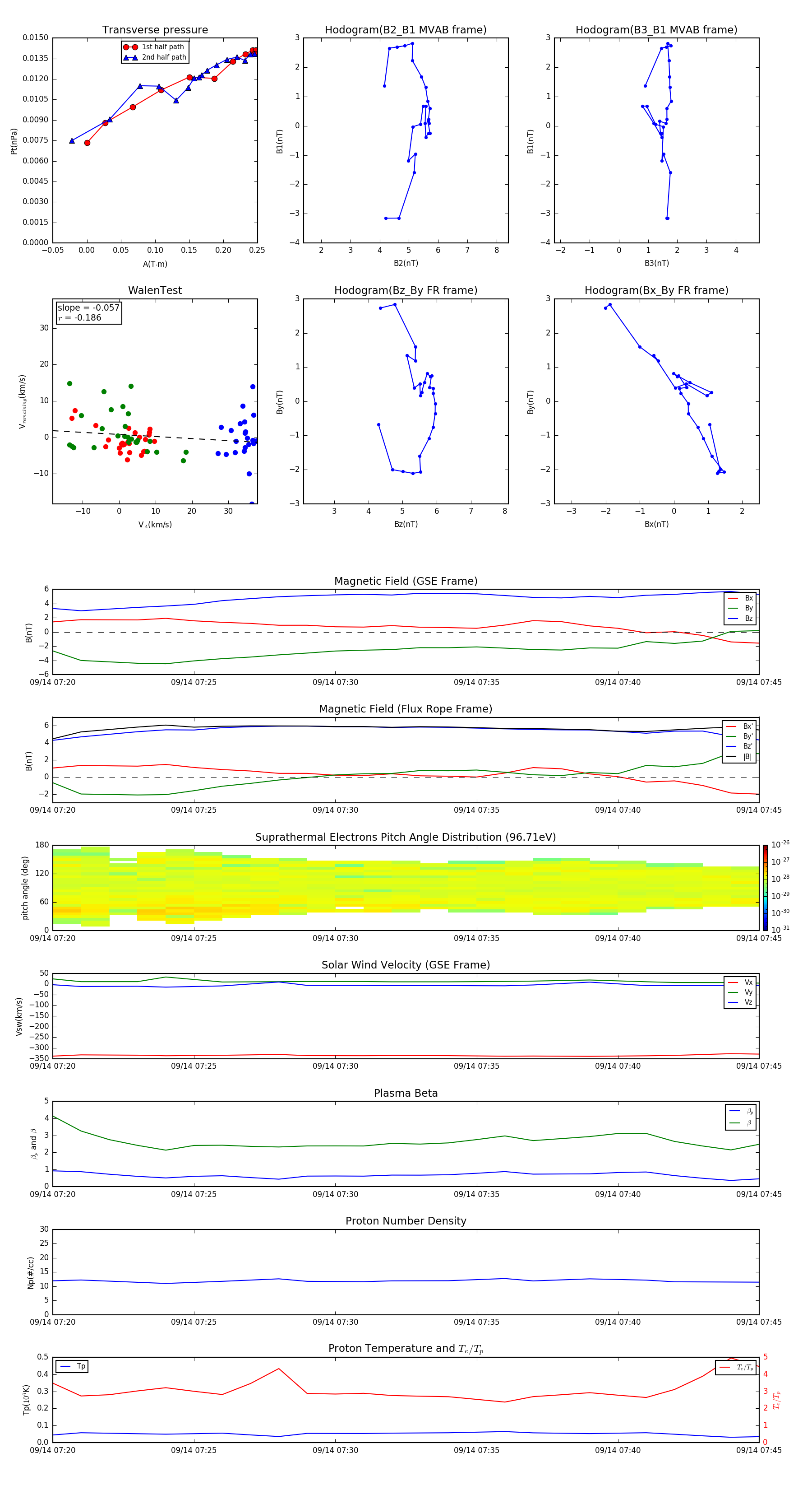
Flux Rope in 2010

Flux Rope Event 2010-09-14 07:20 ~ 2010-09-14 07:45 (26 minutes)


plot