HOME   LIST
‹–   –›

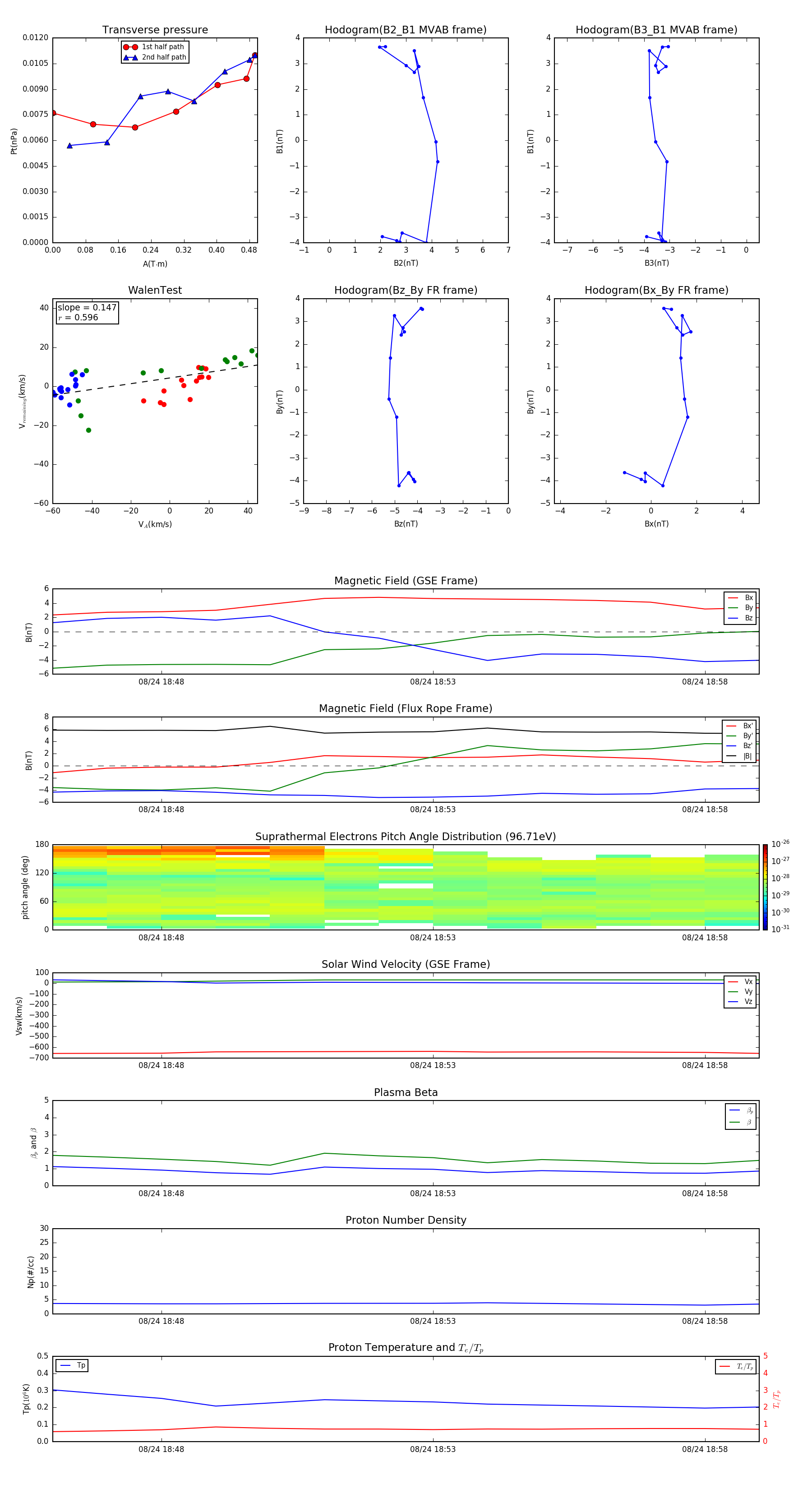
Flux Rope in 2010

Flux Rope Event 2010-08-24 18:46 ~ 2010-08-24 18:59 (14 minutes)


plot