HOME   LIST
‹–   –›

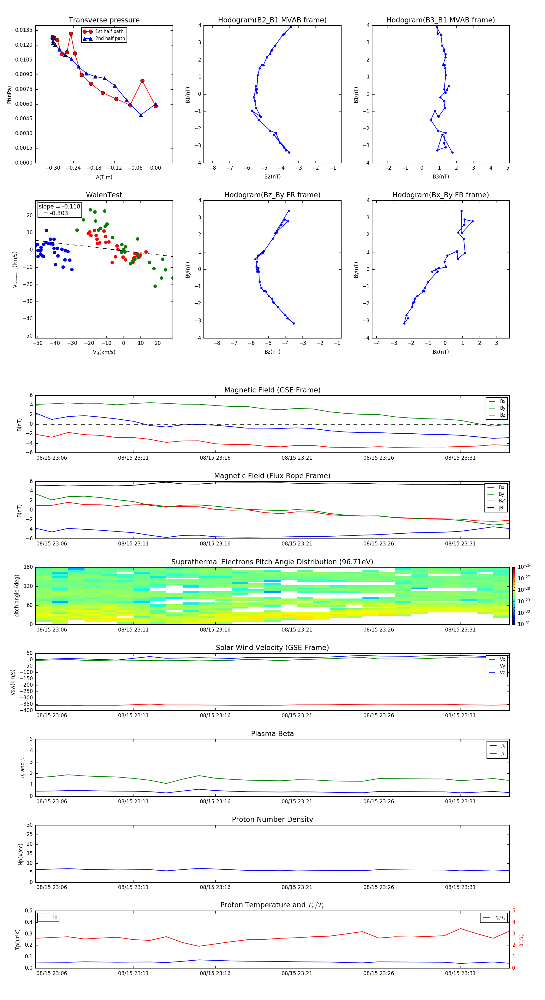
Flux Rope in 2010

Flux Rope Event 2010-08-15 23:05 ~ 2010-08-15 23:34 (30 minutes)


plot