HOME   LIST
‹–   –›

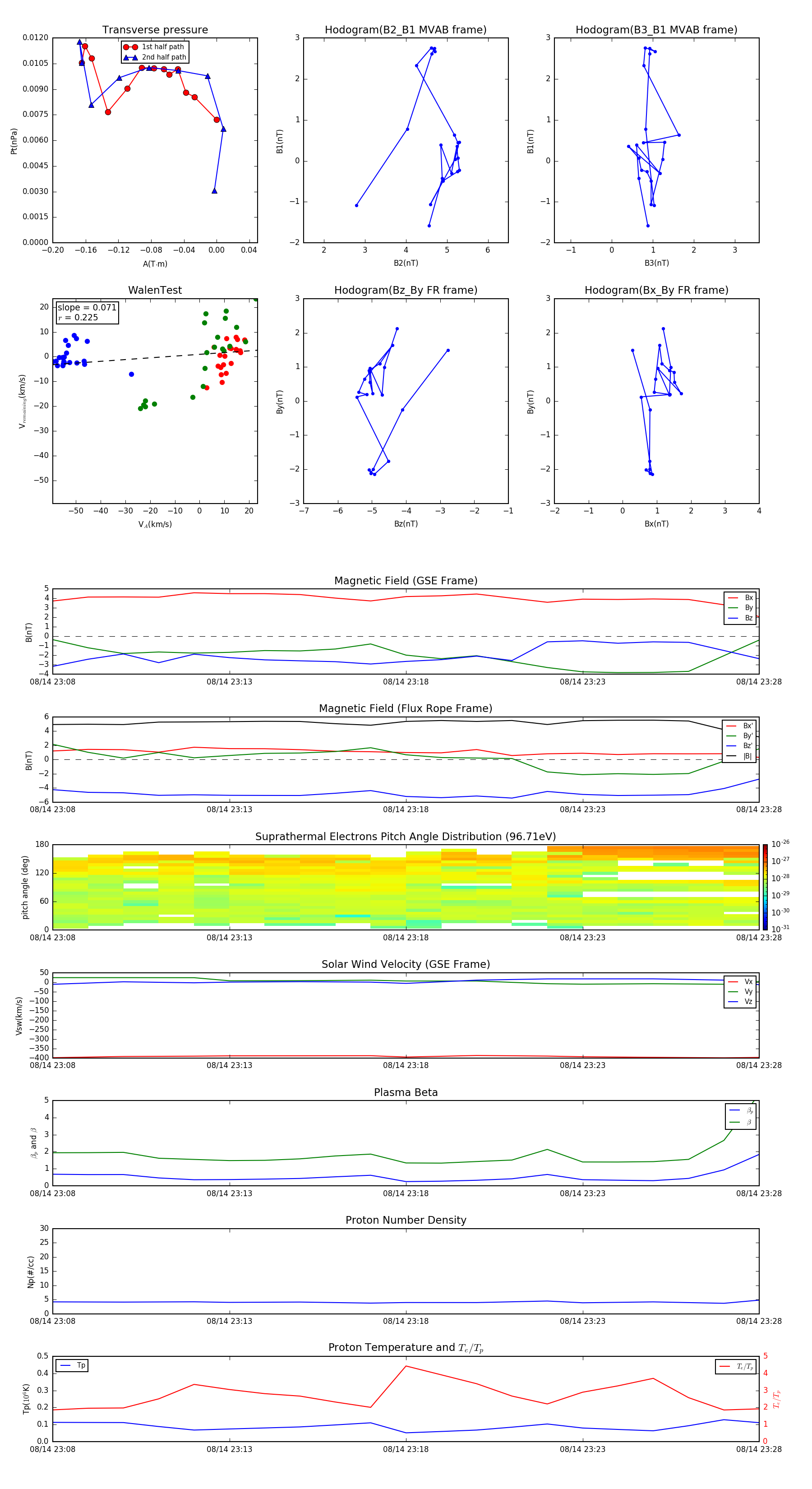
Flux Rope in 2010

Flux Rope Event 2010-08-14 23:08 ~ 2010-08-14 23:28 (21 minutes)


plot