HOME   LIST
‹–   –›

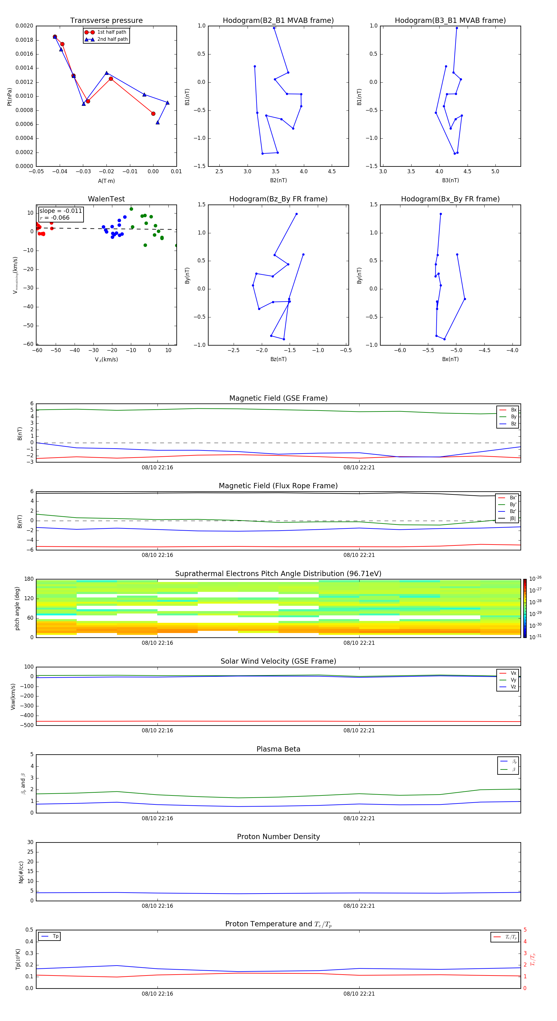
Flux Rope in 2010

Flux Rope Event 2010-08-10 22:13 ~ 2010-08-10 22:25 (13 minutes)


plot