HOME   LIST
‹–   –›

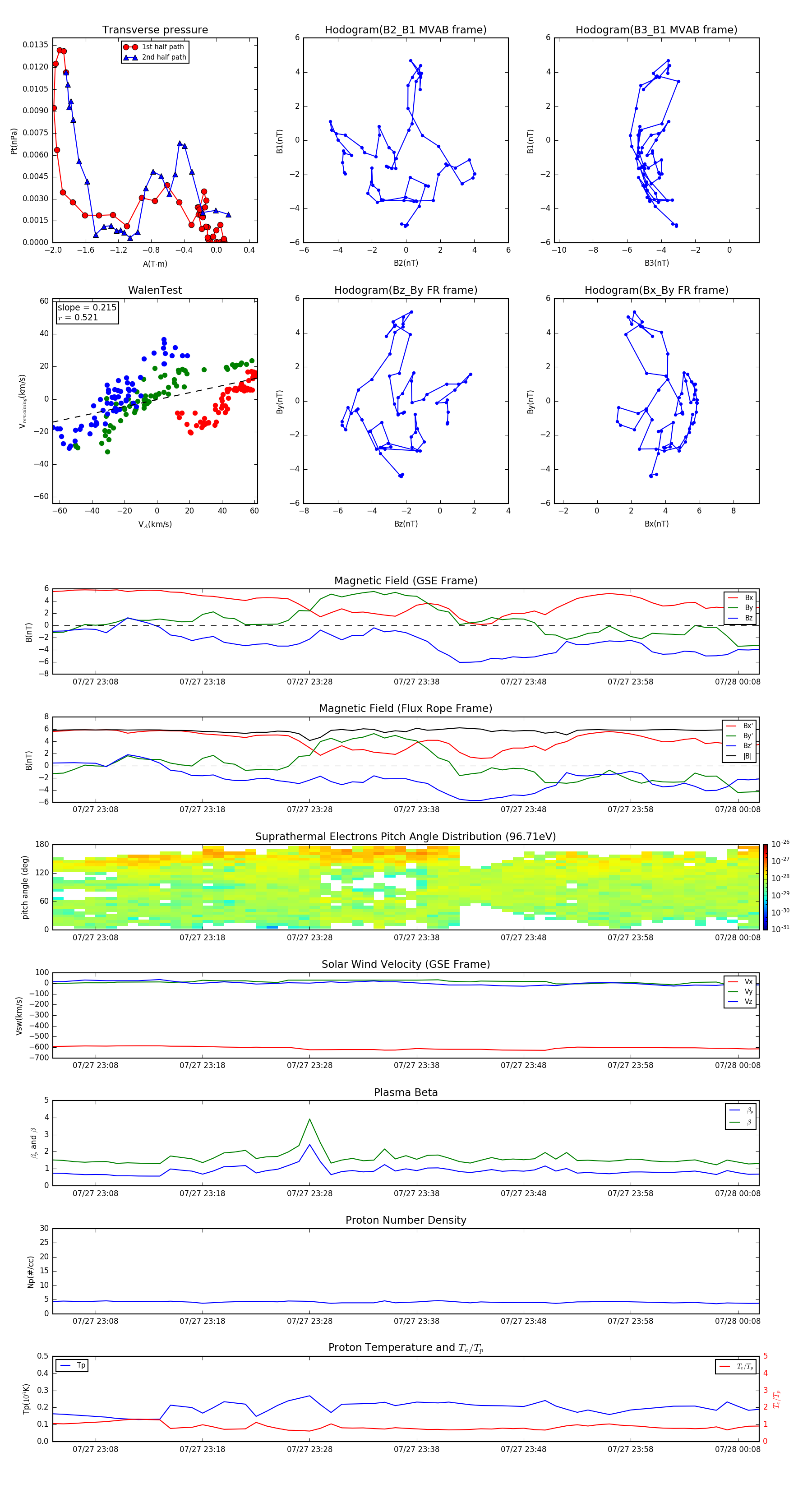
Flux Rope in 2010

Flux Rope Event 2010-07-27 23:04 ~ 2010-07-28 00:10 (67 minutes)


plot