HOME   LIST
‹–   –›

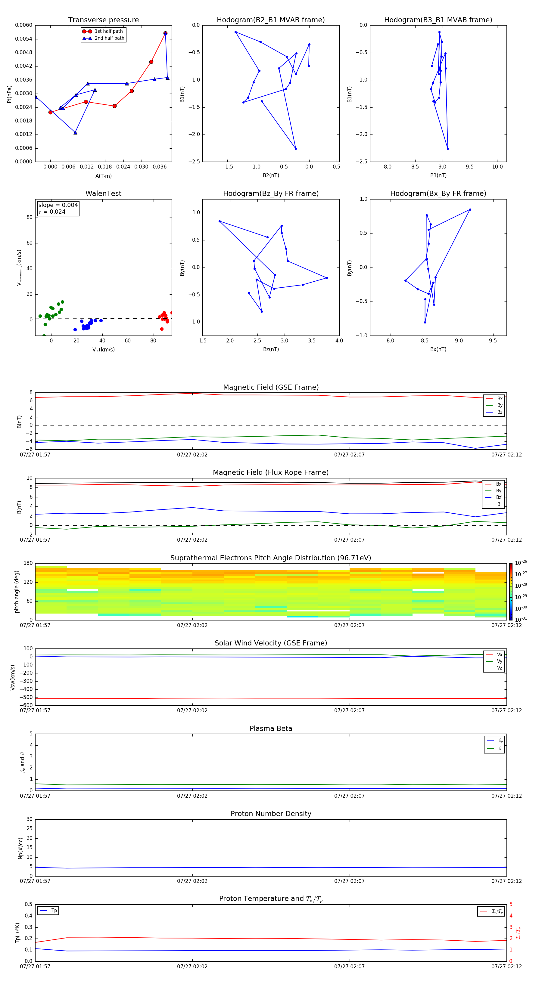
Flux Rope in 2010

Flux Rope Event 2010-07-27 01:57 ~ 2010-07-27 02:12 (16 minutes)


plot