HOME   LIST
‹–   –›

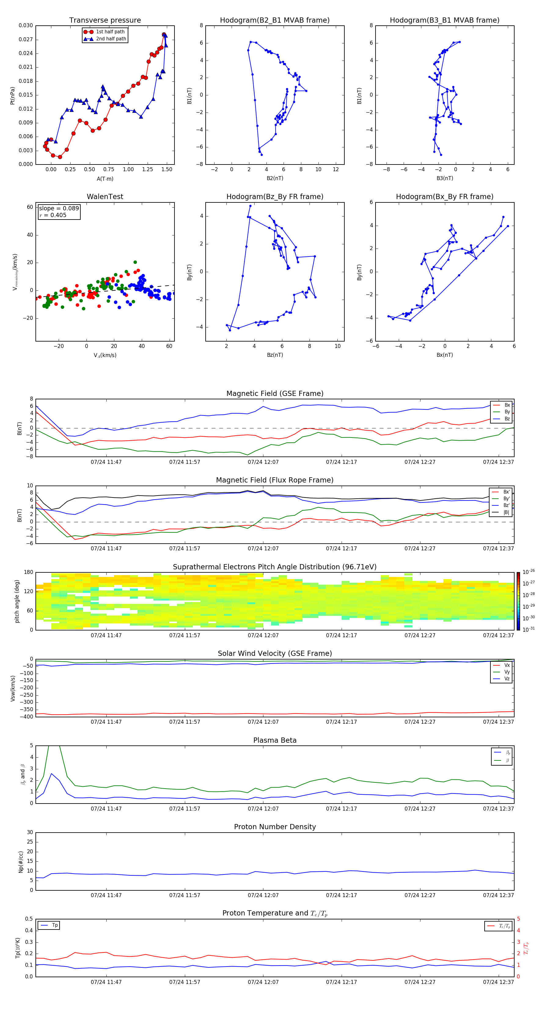
Flux Rope in 2010

Flux Rope Event 2010-07-24 11:38 ~ 2010-07-24 12:39 (62 minutes)


plot