HOME   LIST
‹–   –›

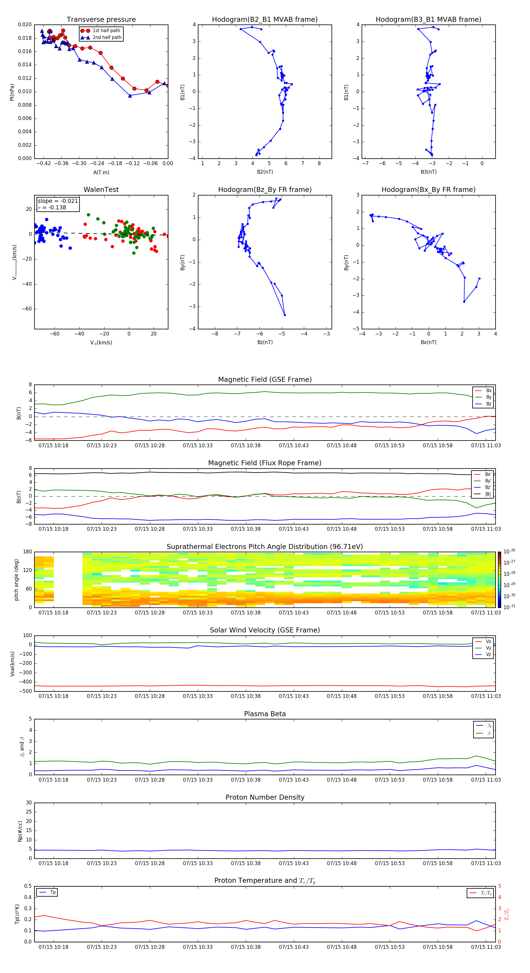
Flux Rope in 2010

Flux Rope Event 2010-07-15 10:16 ~ 2010-07-15 11:04 (49 minutes)


plot