HOME   LIST
‹–   –›

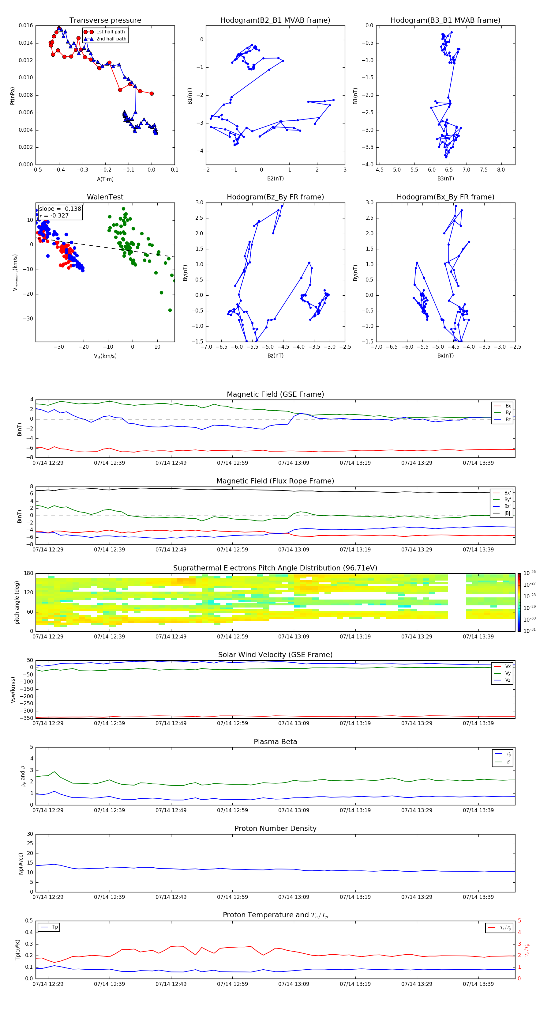
Flux Rope in 2010

Flux Rope Event 2010-07-14 12:27 ~ 2010-07-14 13:45 (79 minutes)


plot