HOME   LIST
‹–   –›

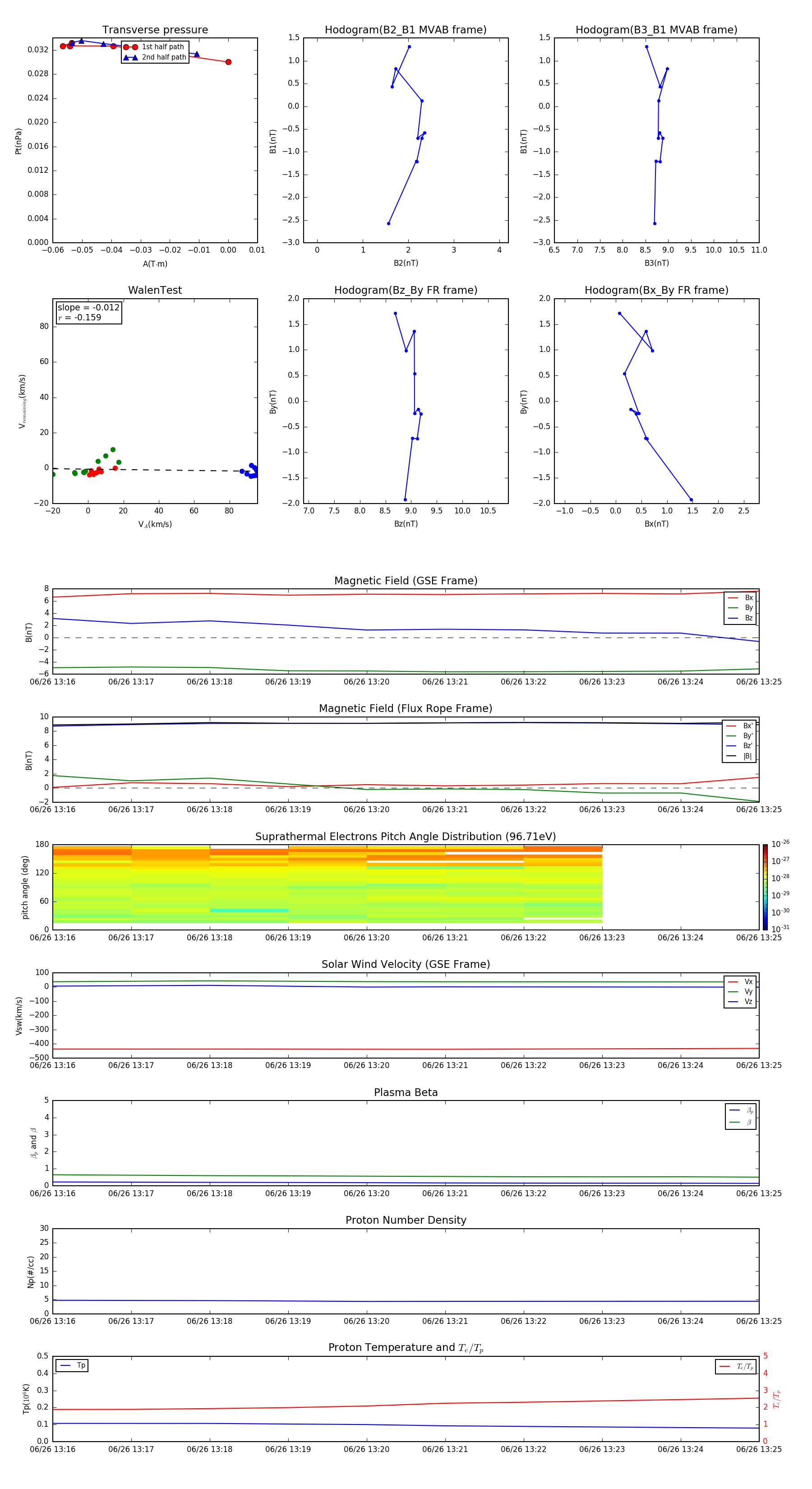
Flux Rope in 2010

Flux Rope Event 2010-06-26 13:16 ~ 2010-06-26 13:25 (10 minutes)


plot