HOME   LIST
‹–   –›

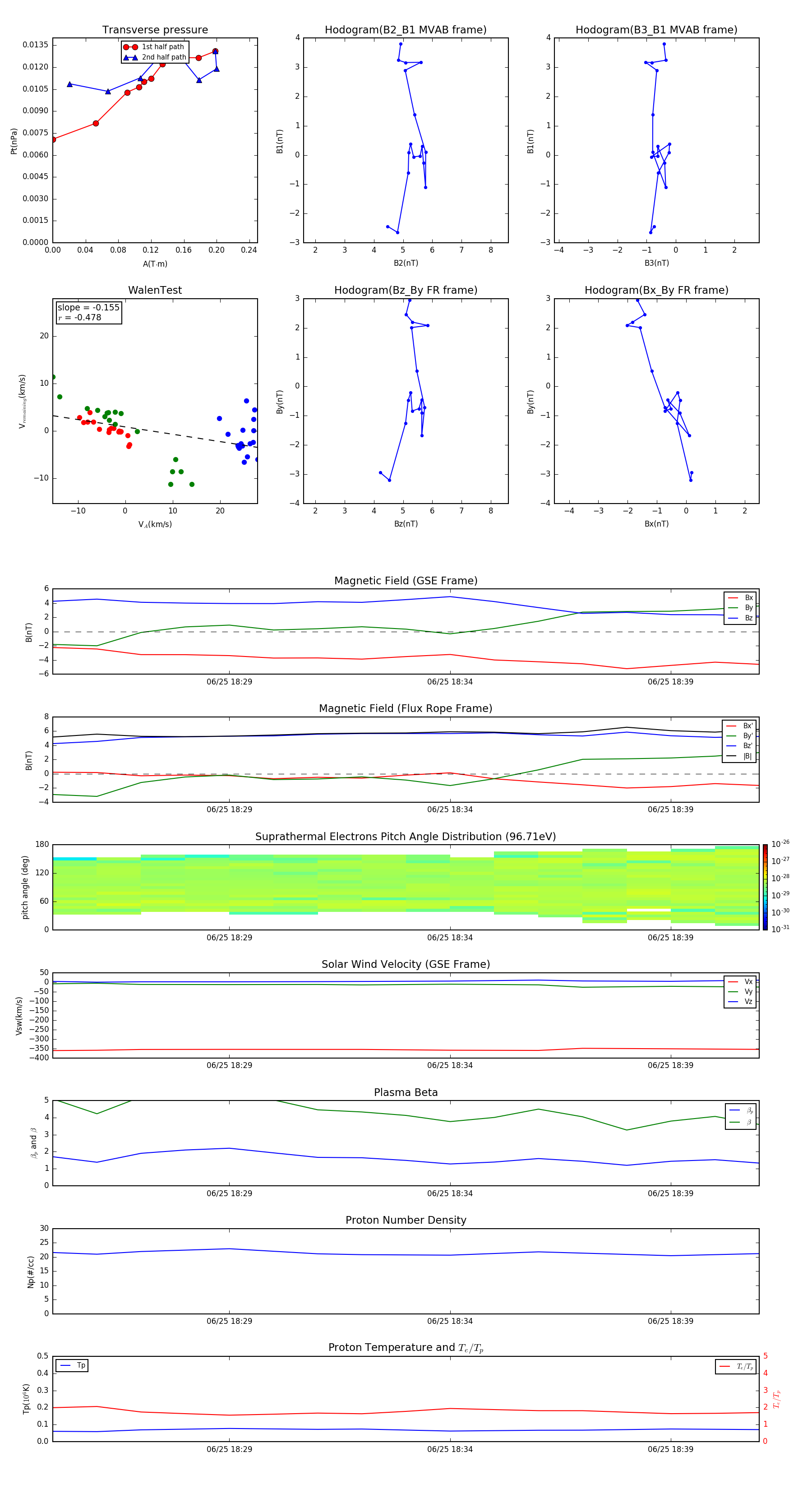
Flux Rope in 2010

Flux Rope Event 2010-06-25 18:25 ~ 2010-06-25 18:41 (17 minutes)


plot