HOME   LIST
‹–   –›

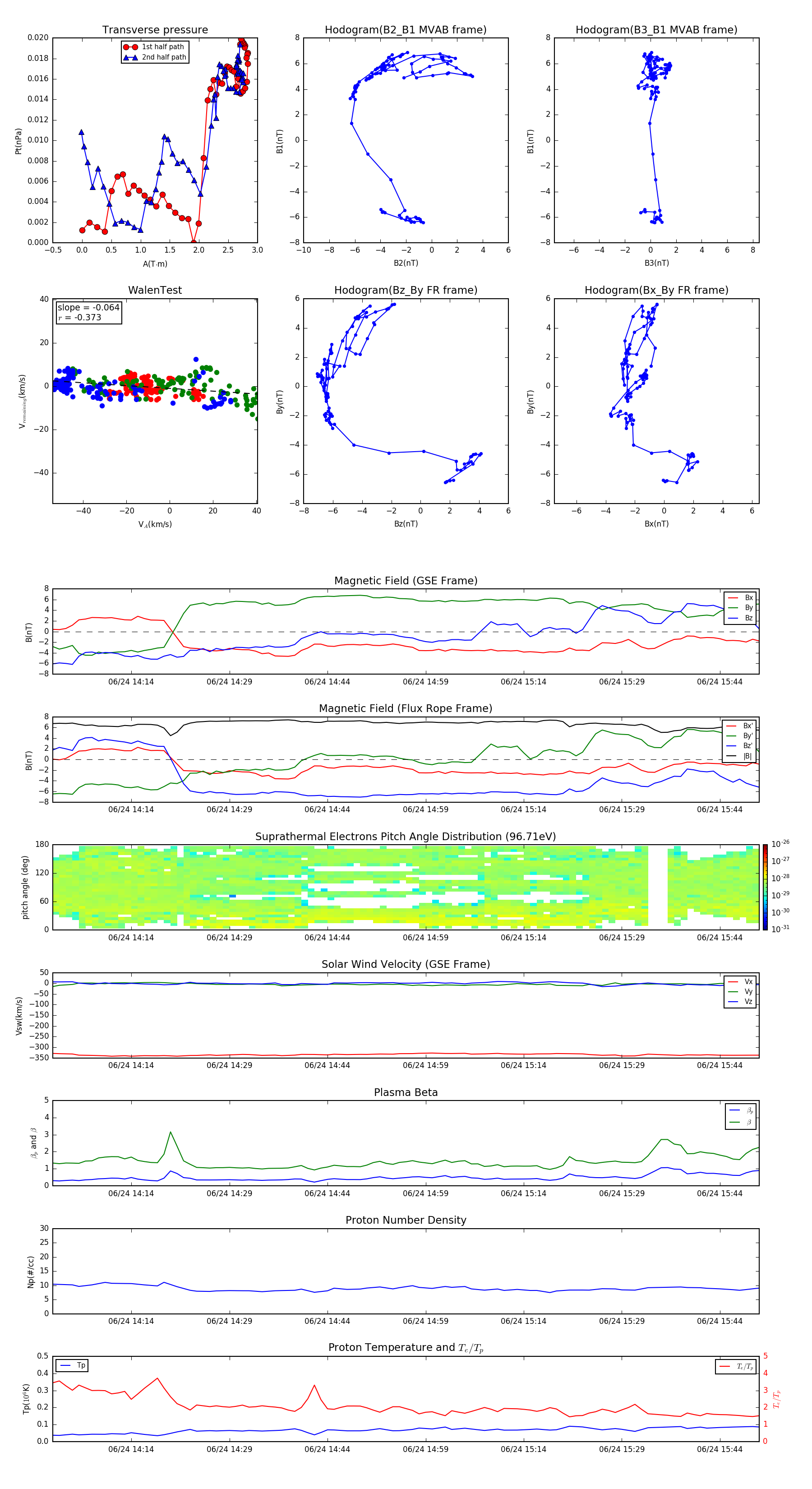
Flux Rope in 2010

Flux Rope Event 2010-06-24 14:02 ~ 2010-06-24 15:50 (109 minutes)


plot