HOME   LIST
‹–   –›

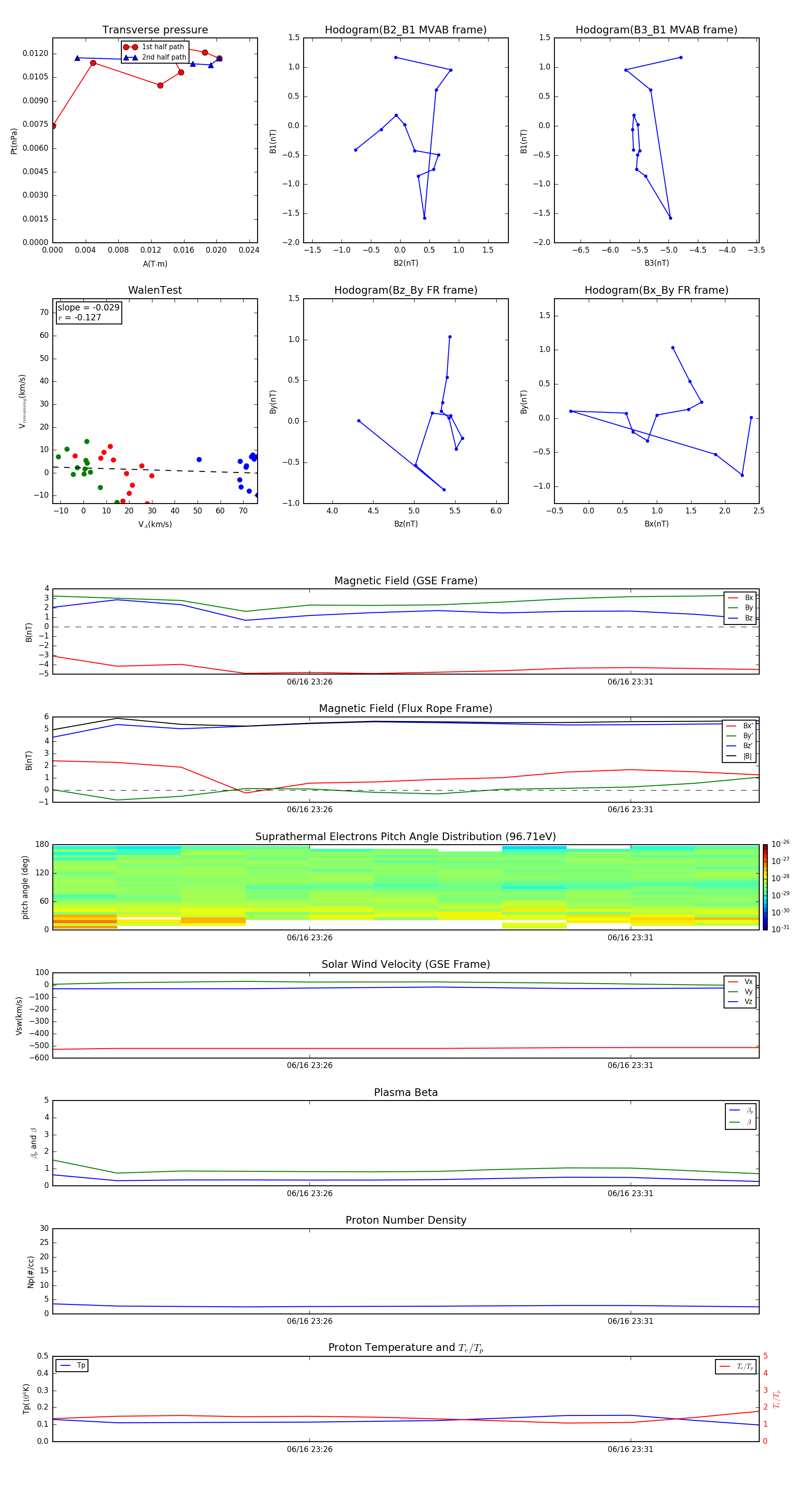
Flux Rope in 2010

Flux Rope Event 2010-06-16 23:22 ~ 2010-06-16 23:33 (12 minutes)


plot