HOME   LIST
‹–   –›

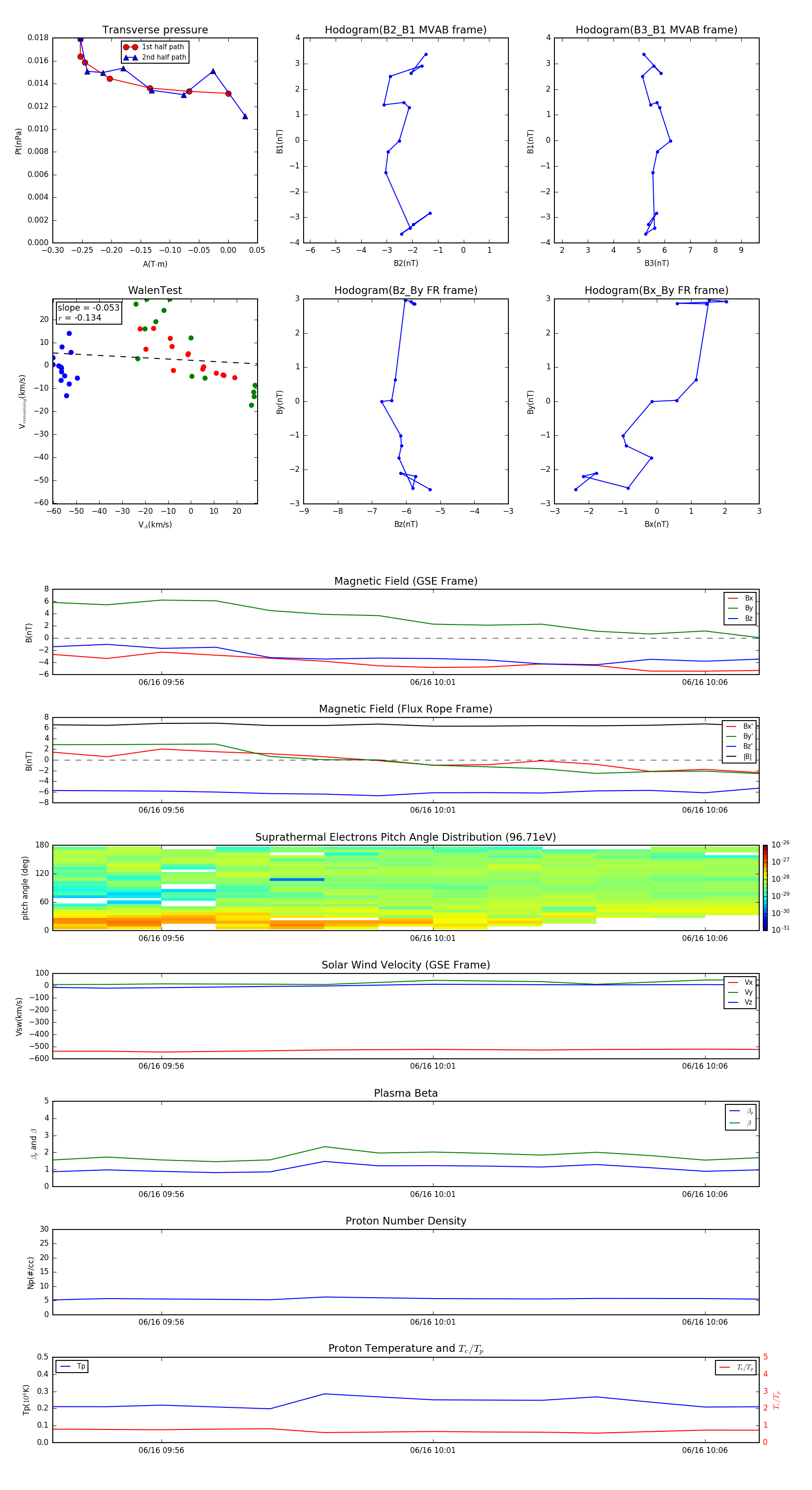
Flux Rope in 2010

Flux Rope Event 2010-06-16 09:54 ~ 2010-06-16 10:07 (14 minutes)


plot