HOME   LIST
‹–   –›

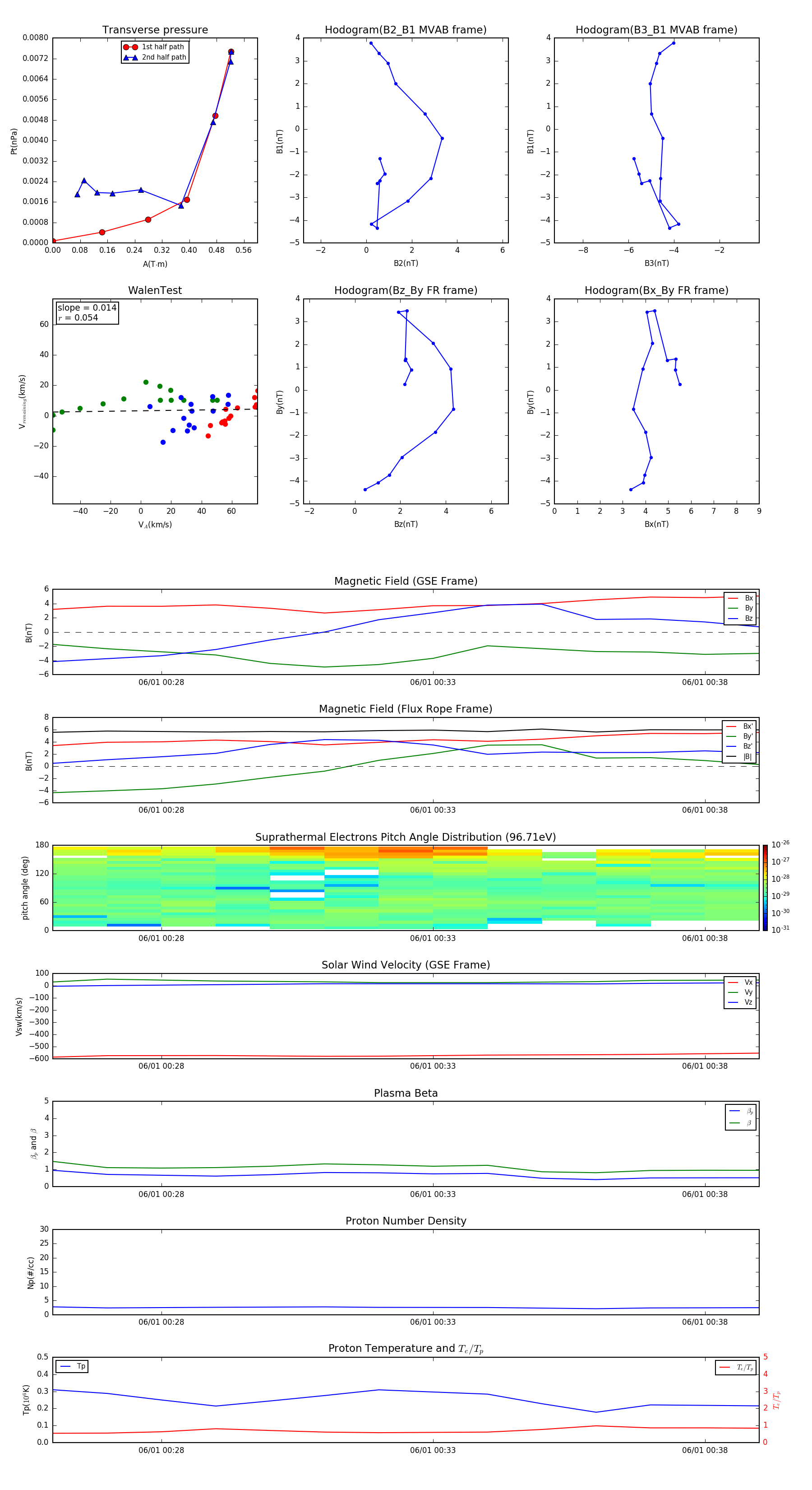
Flux Rope in 2010

Flux Rope Event 2010-06-01 00:26 ~ 2010-06-01 00:39 (14 minutes)


plot