HOME   LIST
‹–   –›

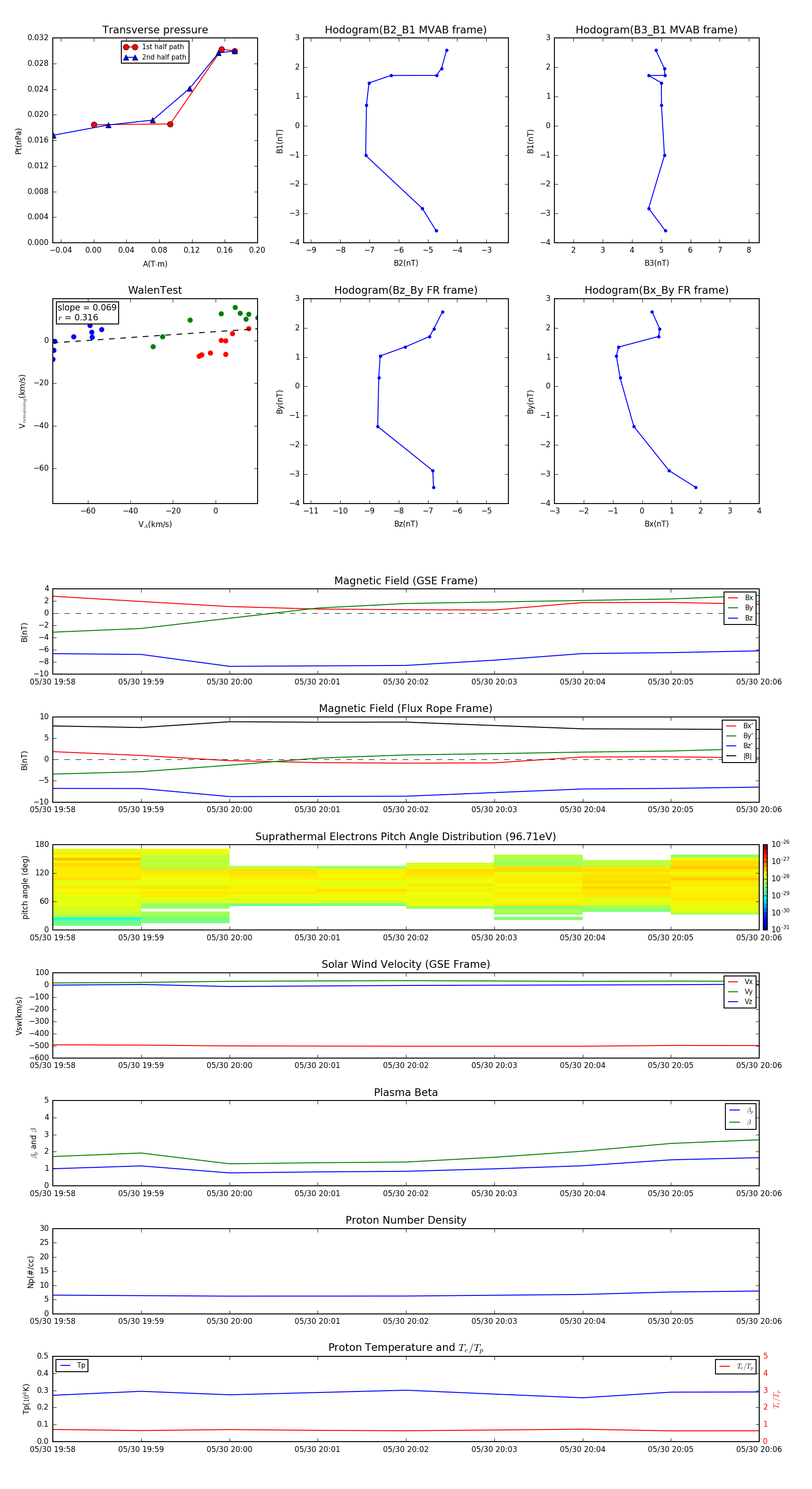
Flux Rope in 2010

Flux Rope Event 2010-05-30 19:58 ~ 2010-05-30 20:06 (9 minutes)


plot