HOME   LIST
‹–   –›

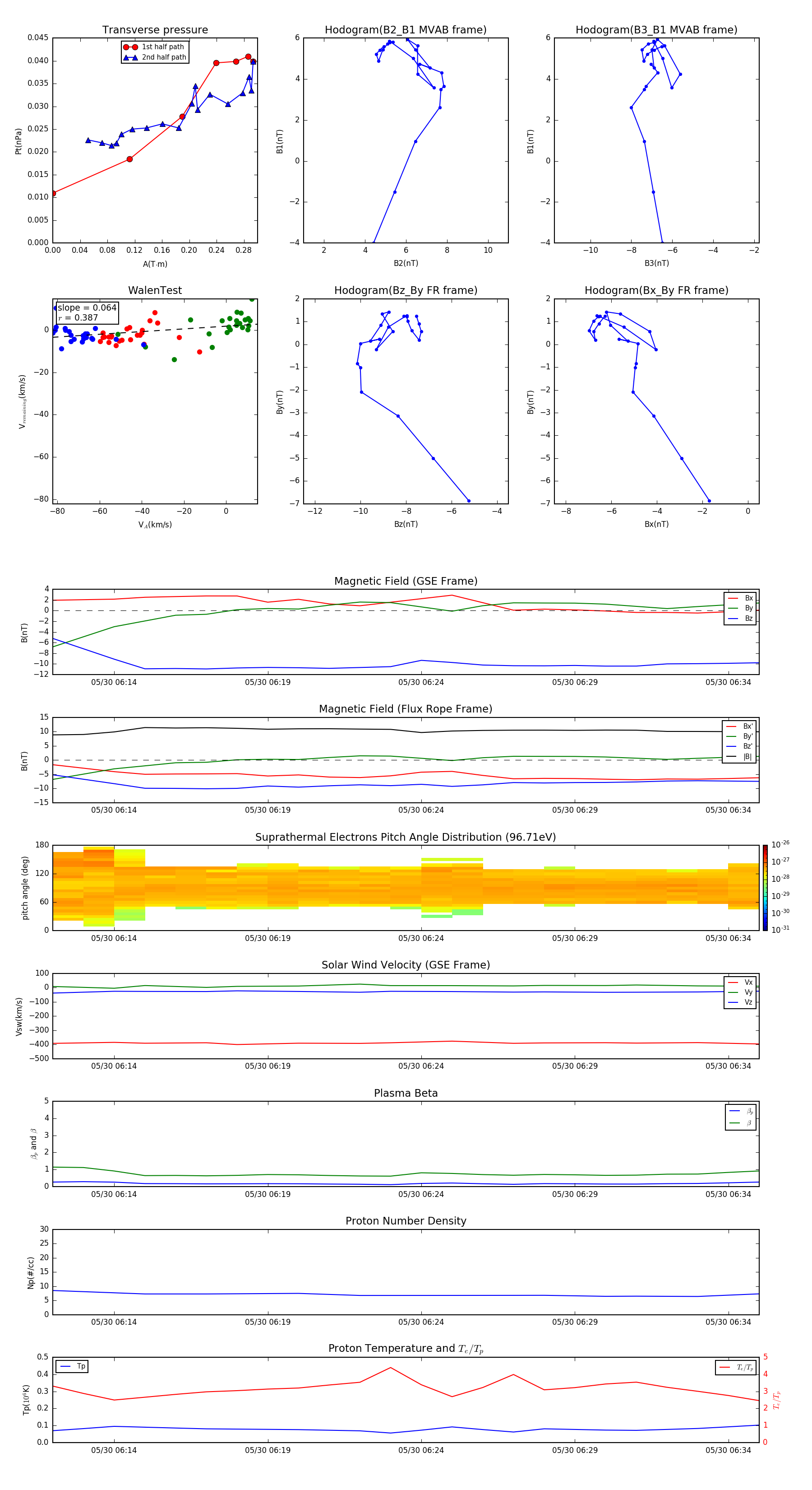
Flux Rope in 2010

Flux Rope Event 2010-05-30 06:12 ~ 2010-05-30 06:35 (24 minutes)


plot